HOME   LIST
‹–   –›

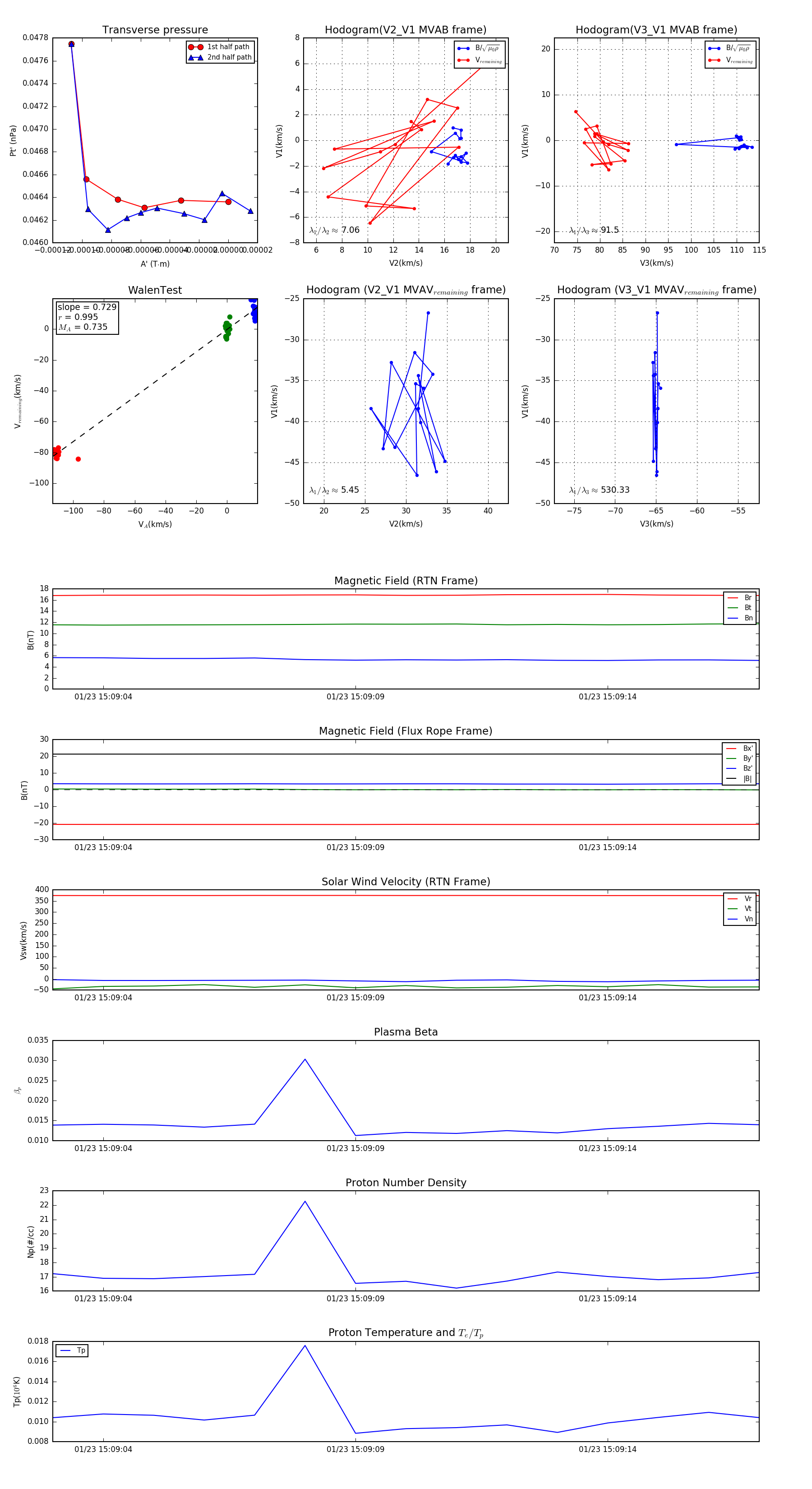
Flux Rope in 2024

Flux Rope Event 2024-01-23 15:09:03 ~ 2024-01-23 15:09:17 (15 seconds)


plot