HOME   LIST
‹–   –›

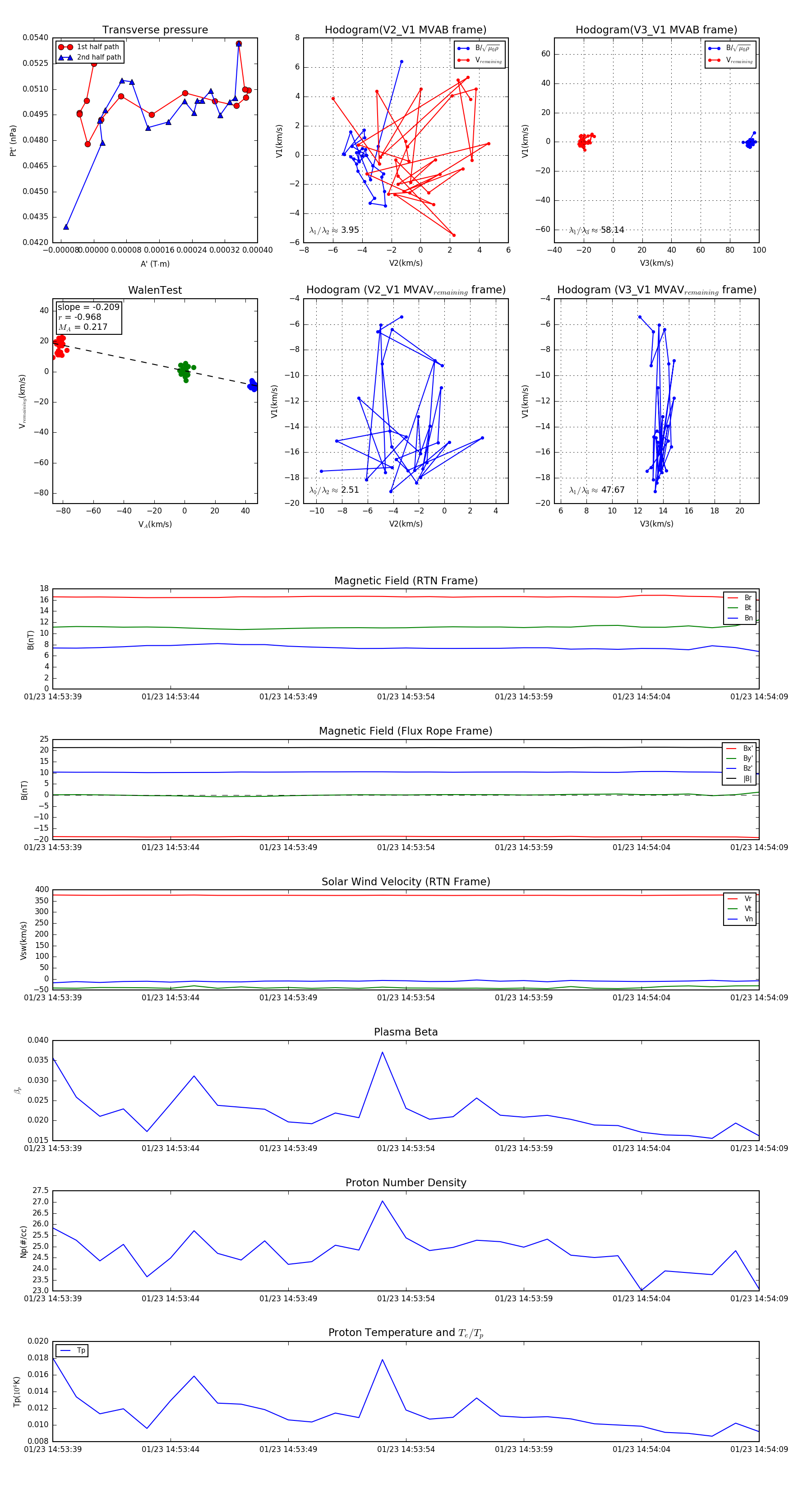
Flux Rope in 2024

Flux Rope Event 2024-01-23 14:53:39 ~ 2024-01-23 14:54:09 (31 seconds)


plot