HOME   LIST
‹–   –›

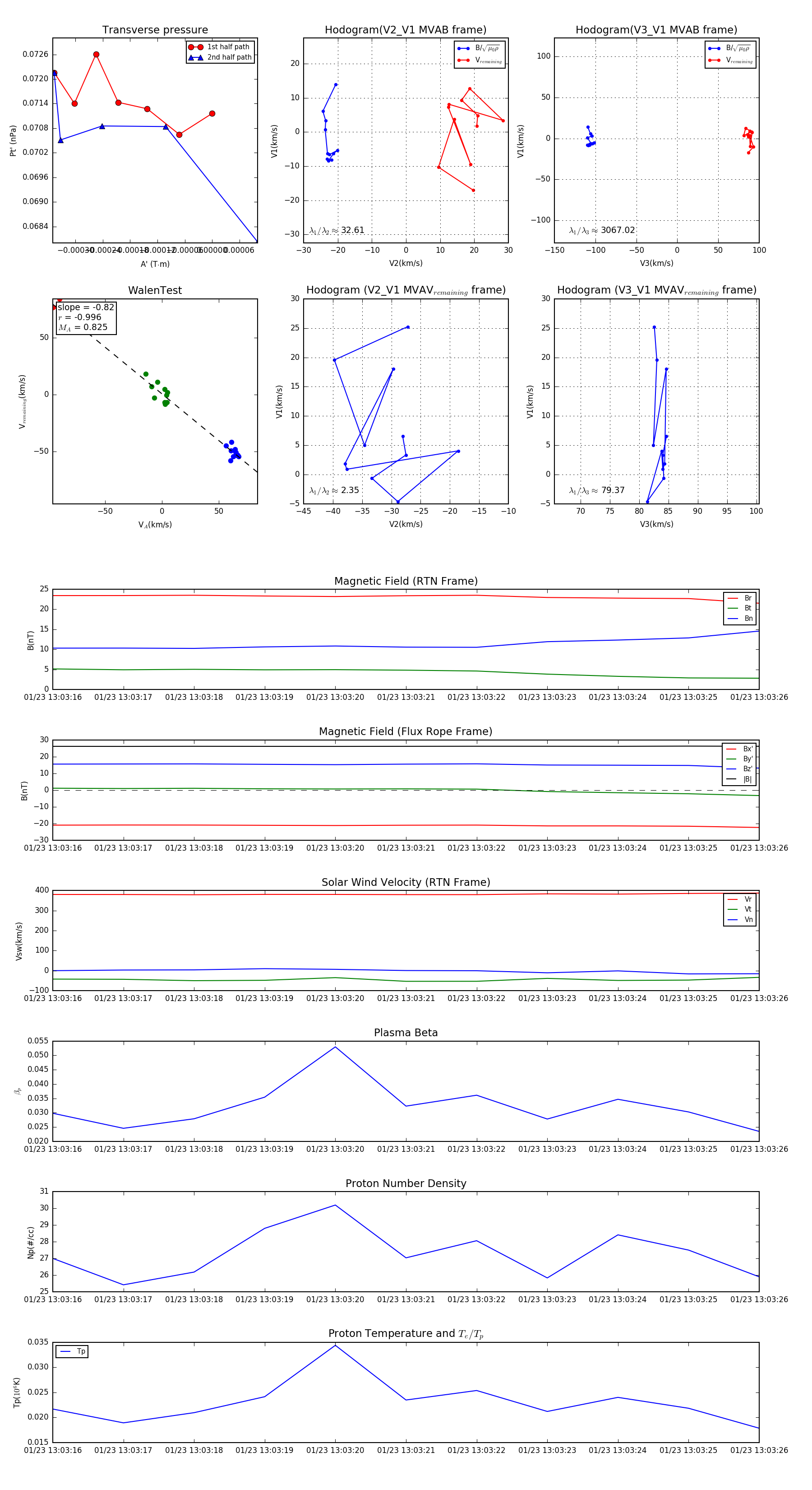
Flux Rope in 2024

Flux Rope Event 2024-01-23 13:03:16 ~ 2024-01-23 13:03:26 (11 seconds)


plot