HOME   LIST
‹–   –›

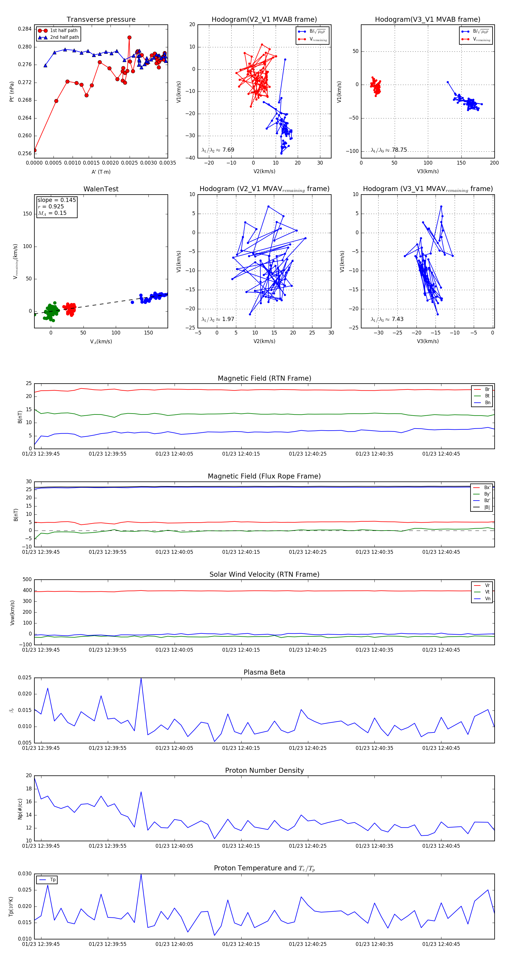
Flux Rope in 2024

Flux Rope Event 2024-01-23 12:39:44 ~ 2024-01-23 12:40:53 (70 seconds)


plot