HOME   LIST
‹–   –›

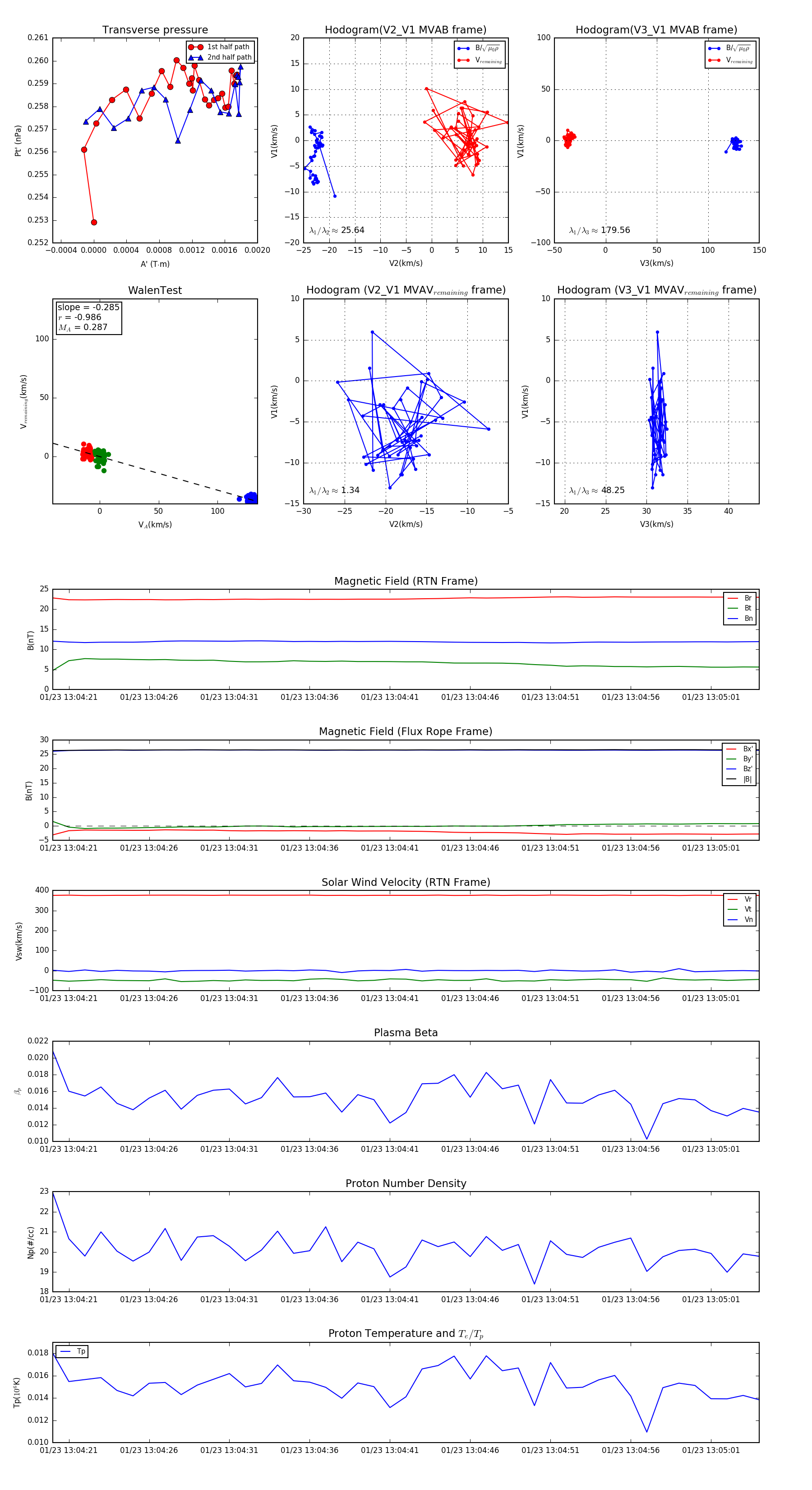
Flux Rope in 2024

Flux Rope Event 2024-01-23 13:04:20 ~ 2024-01-23 13:05:04 (45 seconds)


plot