HOME   LIST
‹–   –›

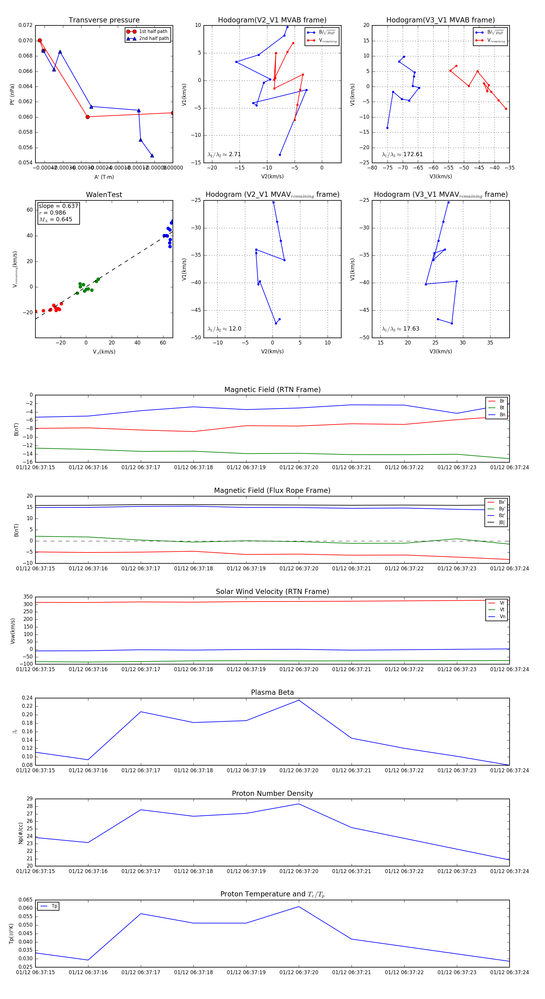
Flux Rope in 2024

Flux Rope Event 2024-01-12 06:37:15 ~ 2024-01-12 06:37:24 (10 seconds)


plot