HOME   LIST
‹–   –›

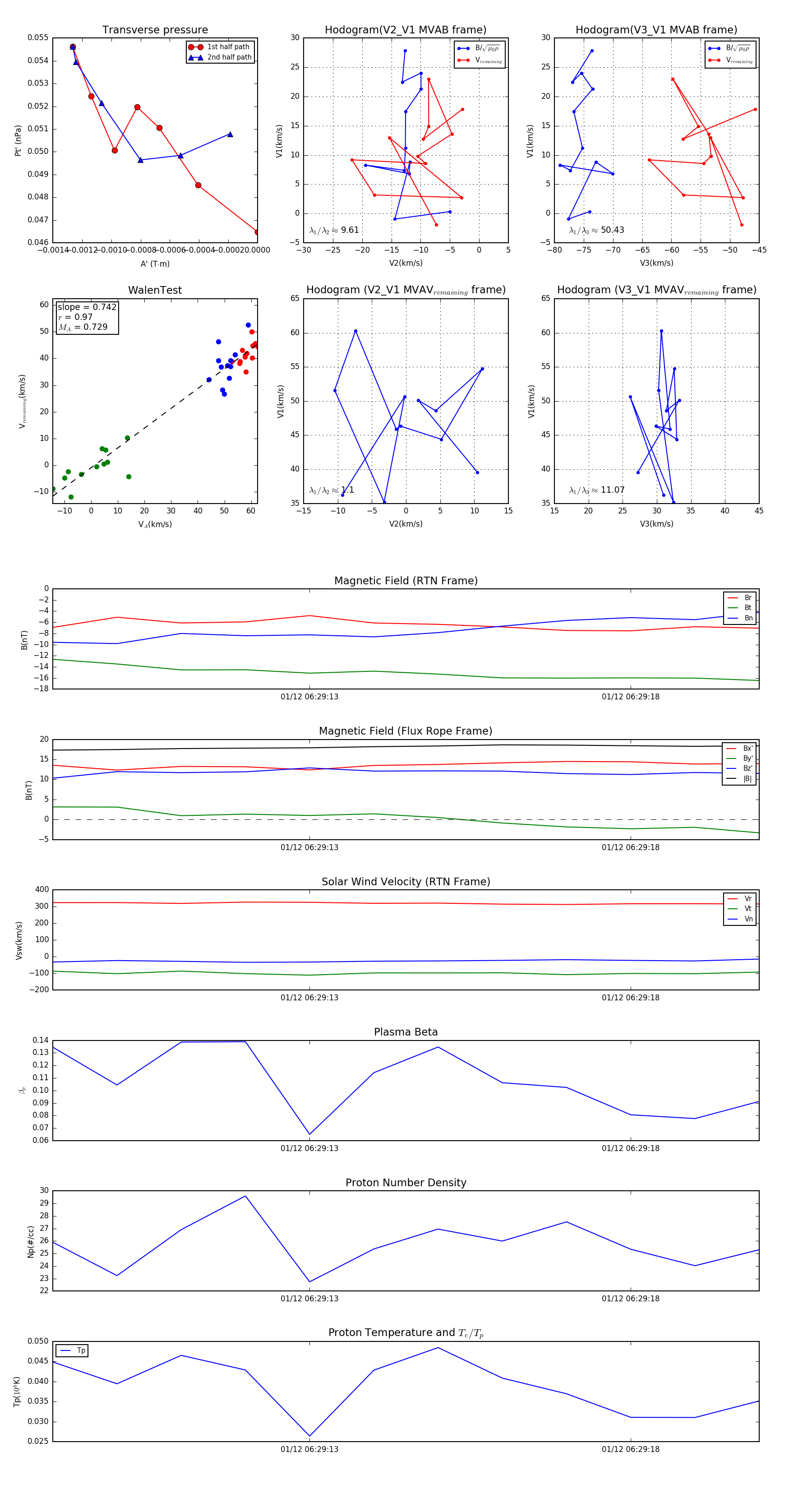
Flux Rope in 2024

Flux Rope Event 2024-01-12 06:29:09 ~ 2024-01-12 06:29:20 (12 seconds)


plot