HOME   LIST
‹–   –›

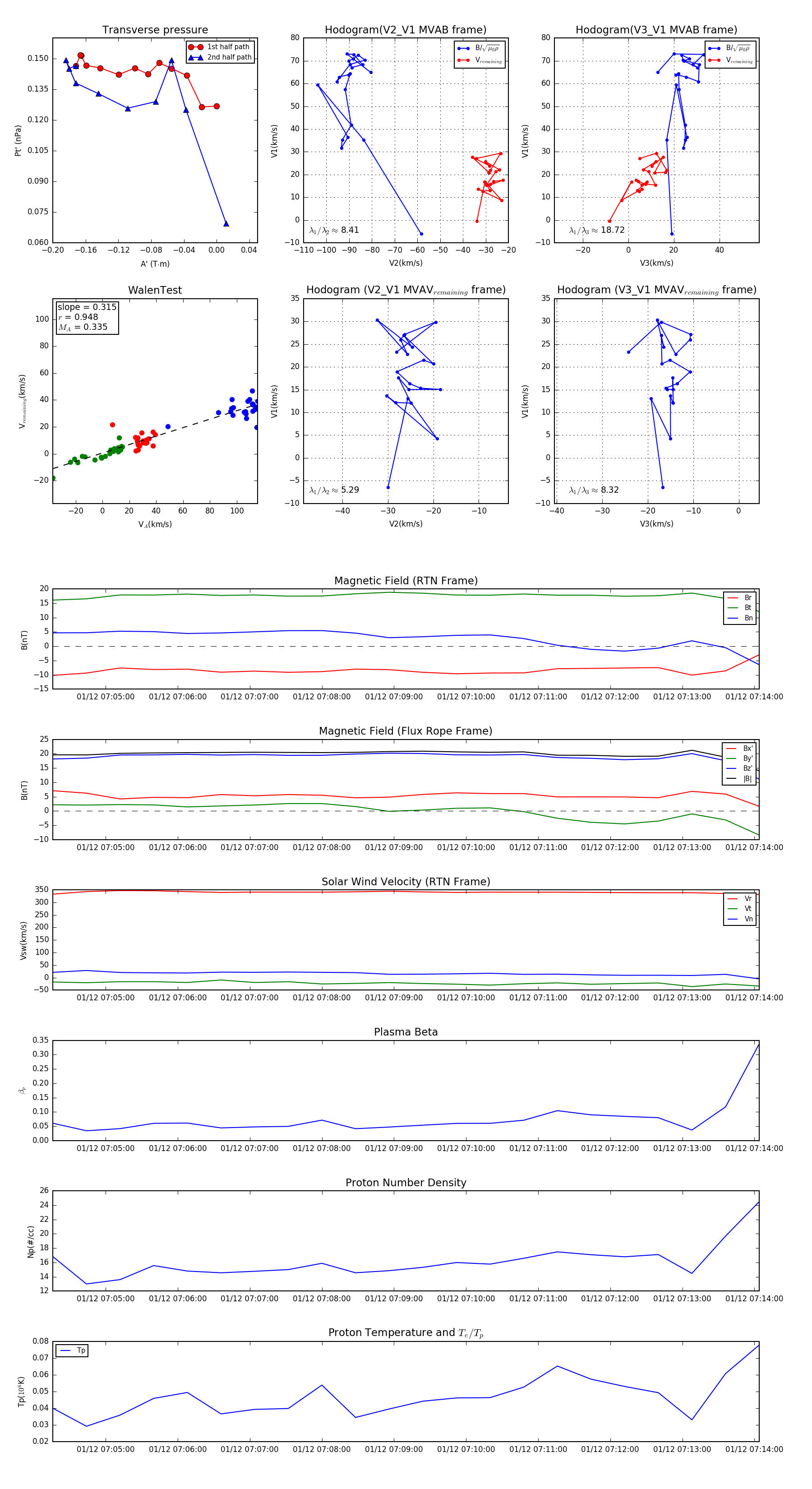
Flux Rope in 2024

Flux Rope Event 2024-01-12 07:04:16 ~ 2024-01-12 07:14:04 (589 seconds)


plot