HOME   LIST
‹–   –›

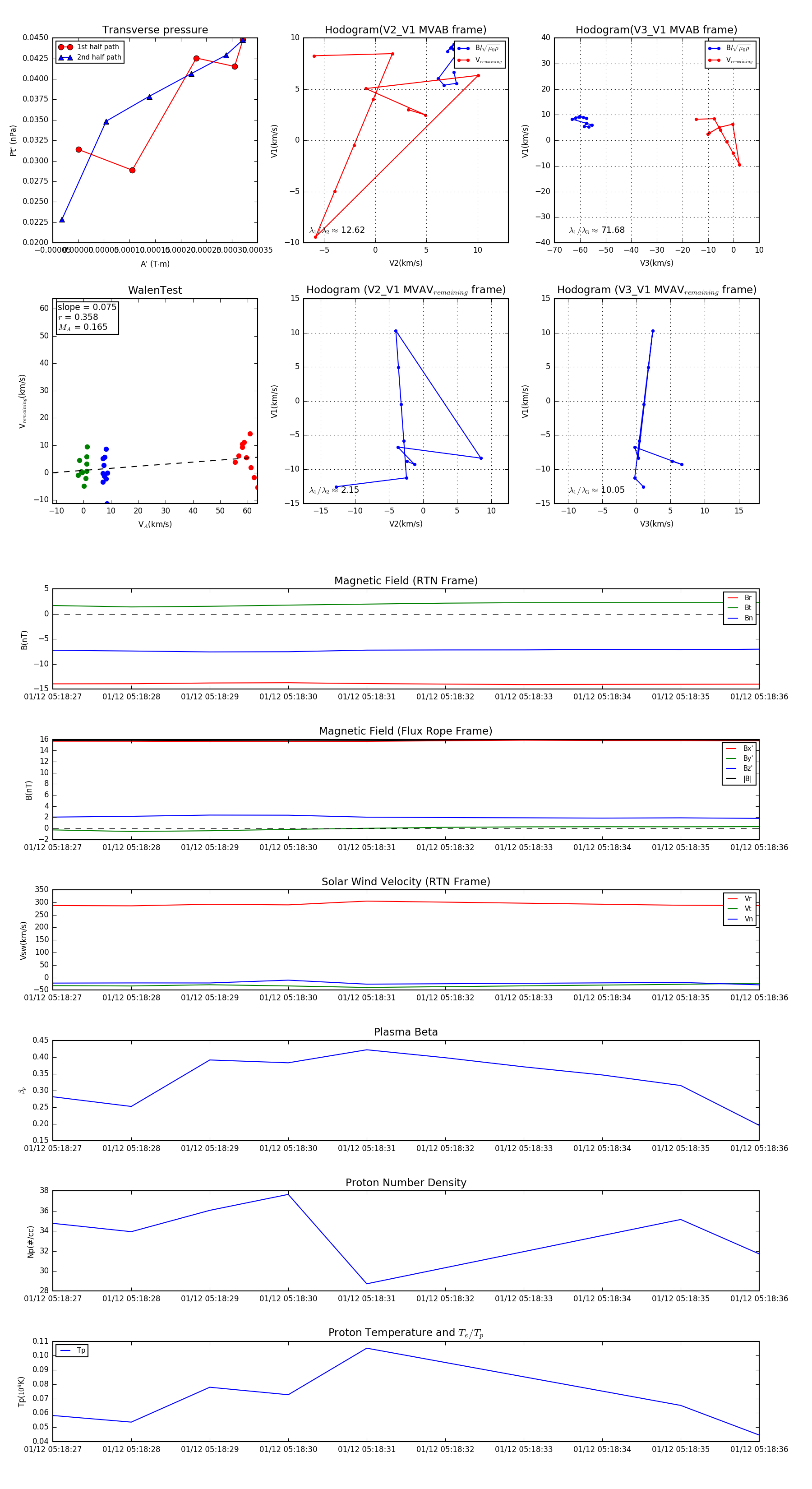
Flux Rope in 2024

Flux Rope Event 2024-01-12 05:18:27 ~ 2024-01-12 05:18:36 (10 seconds)


plot