HOME   LIST
‹–   –›

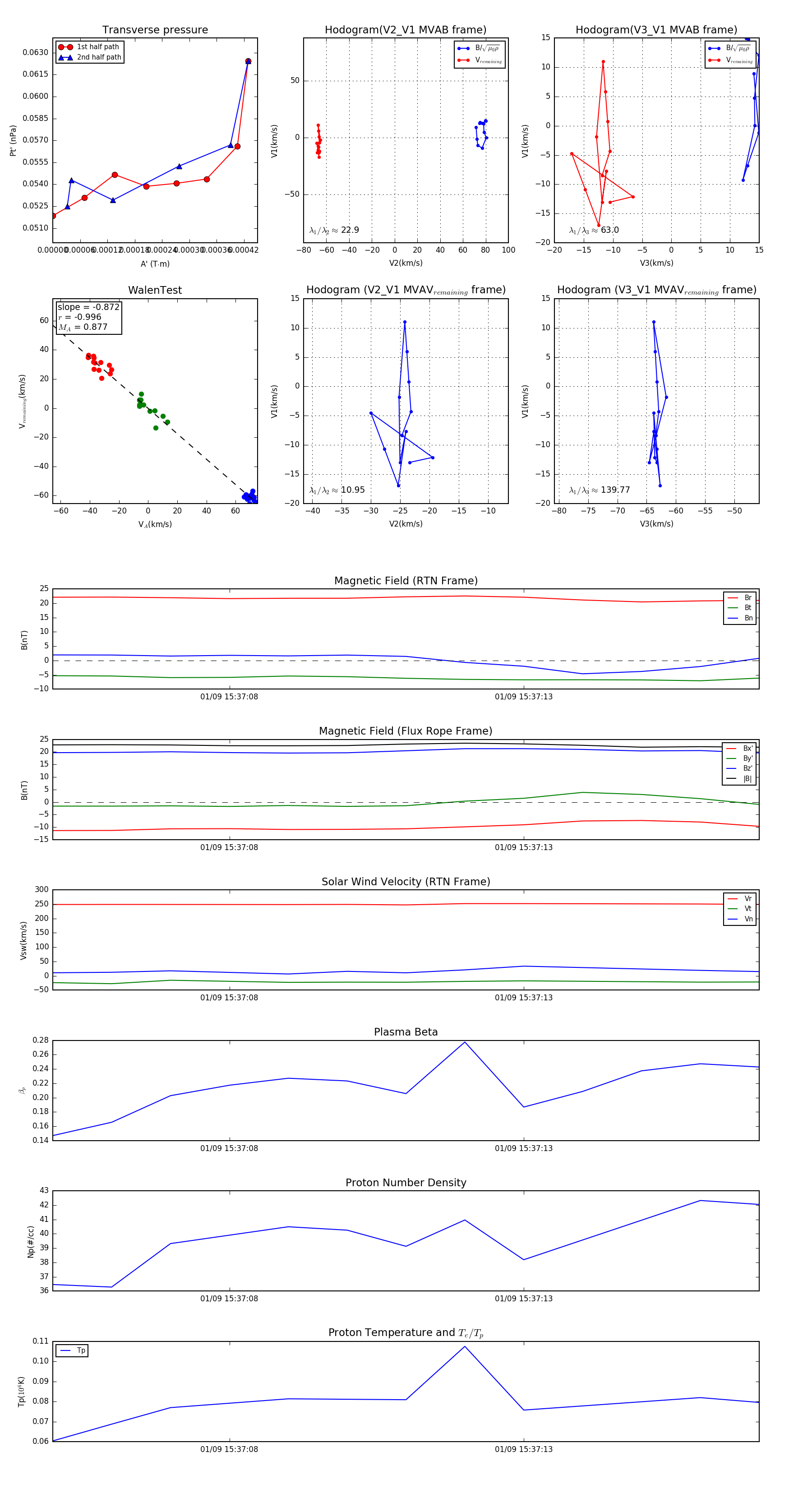
Flux Rope in 2024

Flux Rope Event 2024-01-09 15:37:05 ~ 2024-01-09 15:37:17 (13 seconds)


plot