HOME   LIST
‹–   –›

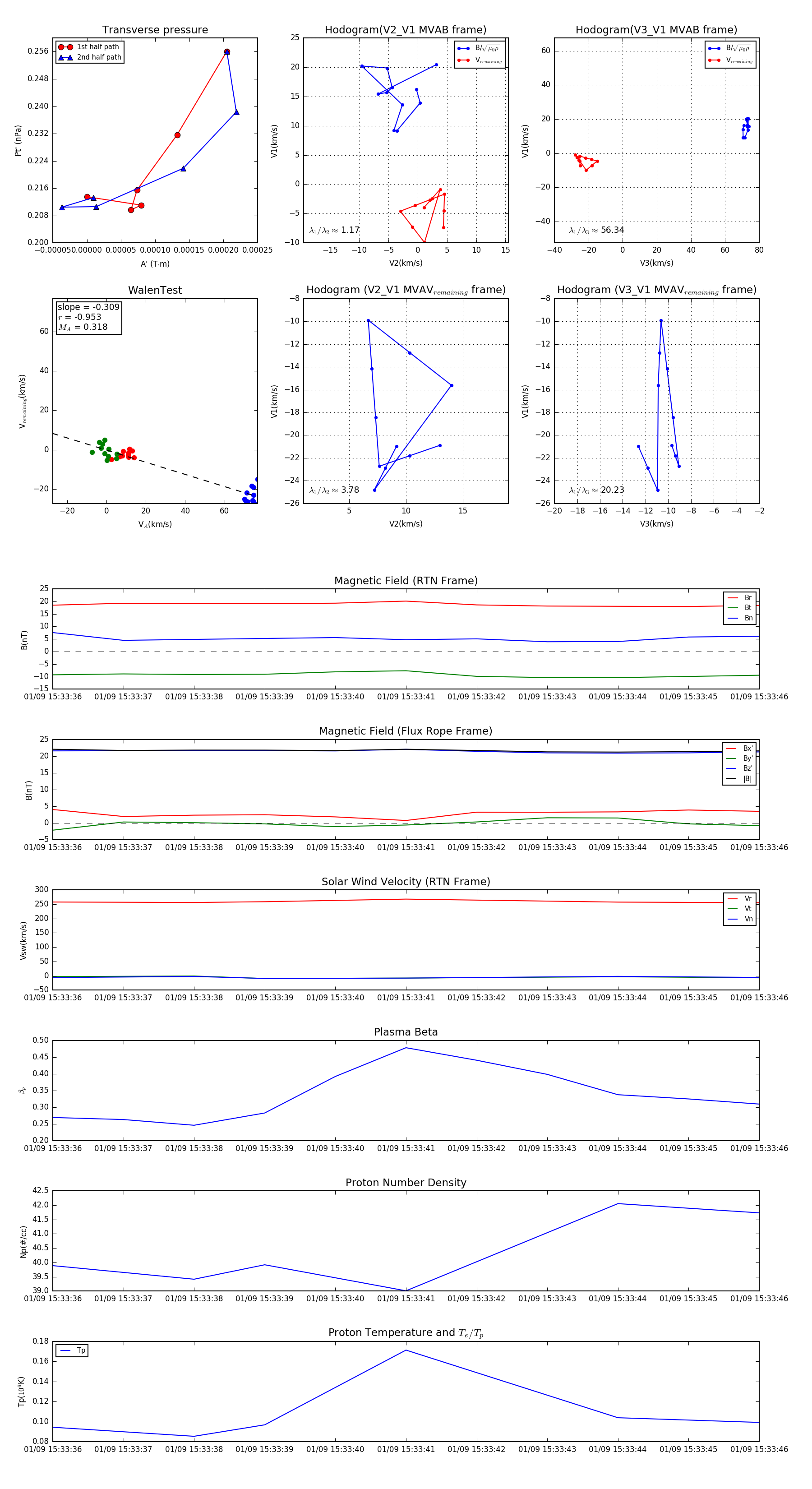
Flux Rope in 2024

Flux Rope Event 2024-01-09 15:33:36 ~ 2024-01-09 15:33:46 (11 seconds)


plot