HOME   LIST
‹–   –›

Flux Rope in 2024

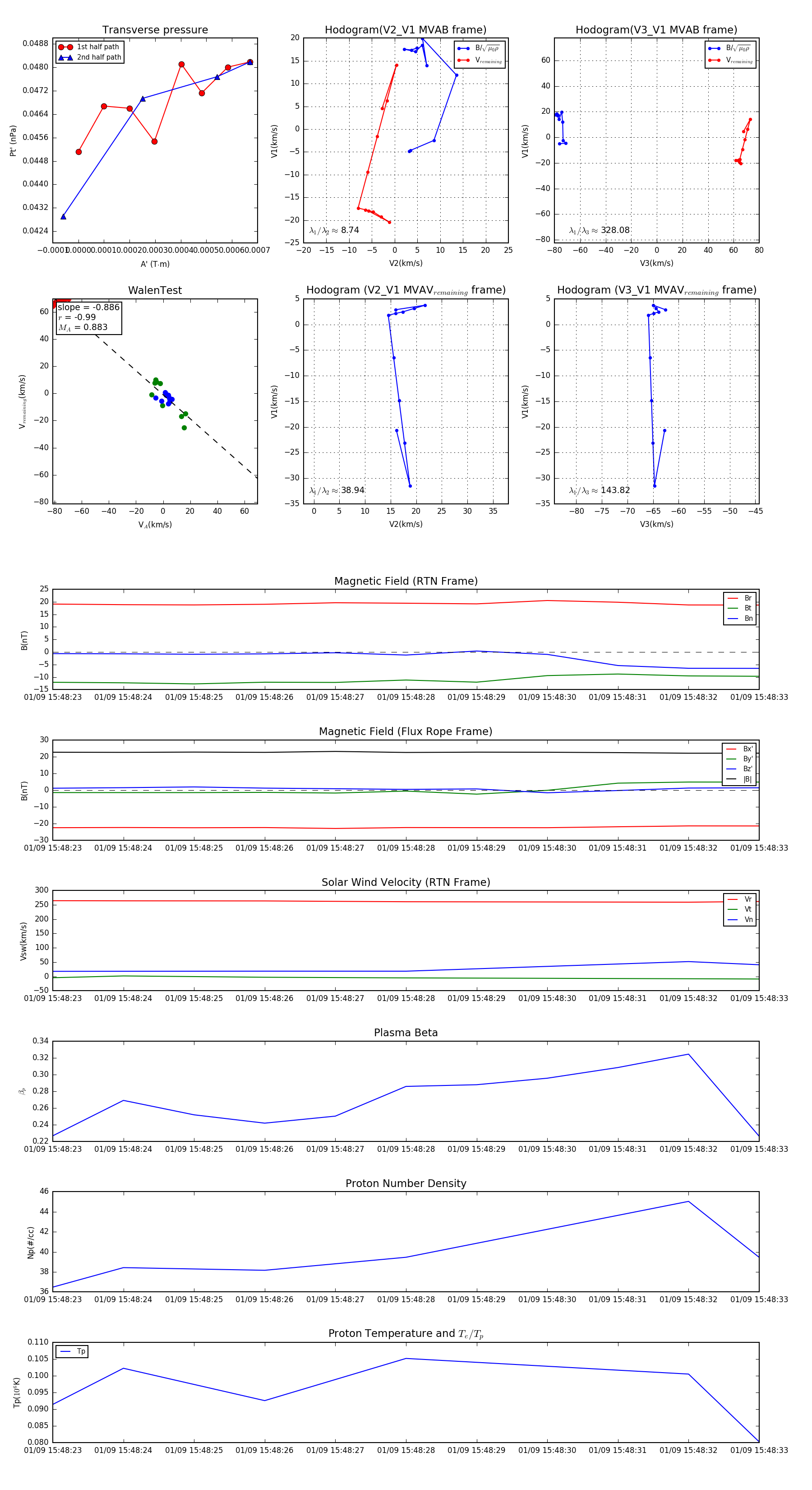
Flux Rope Event 2024-01-09 15:48:23 ~ 2024-01-09 15:48:33 (11 seconds)


plot