HOME   LIST
‹–   –›

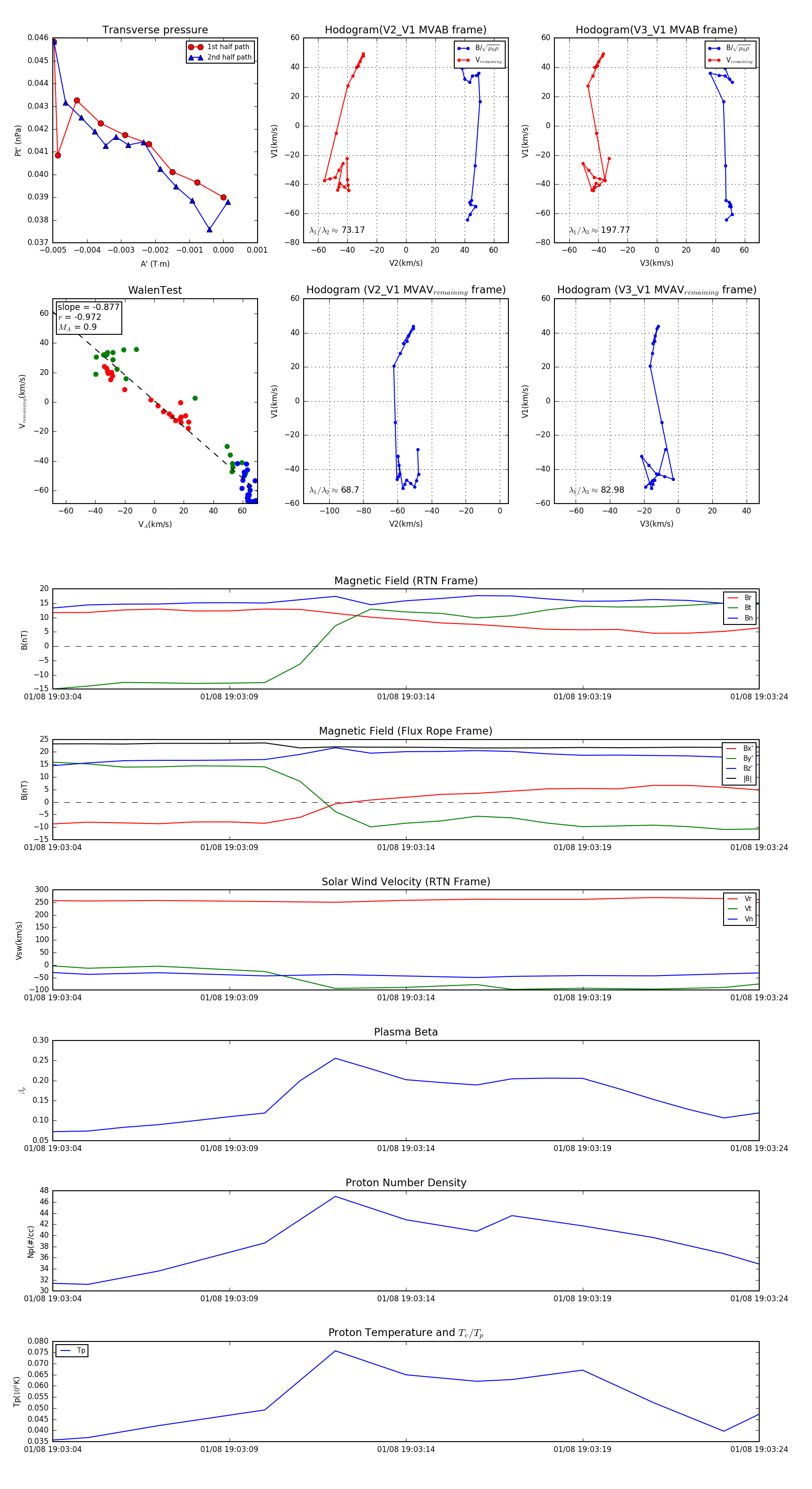
Flux Rope in 2024

Flux Rope Event 2024-01-08 19:03:04 ~ 2024-01-08 19:03:24 (21 seconds)


plot