HOME   LIST
‹–   –›

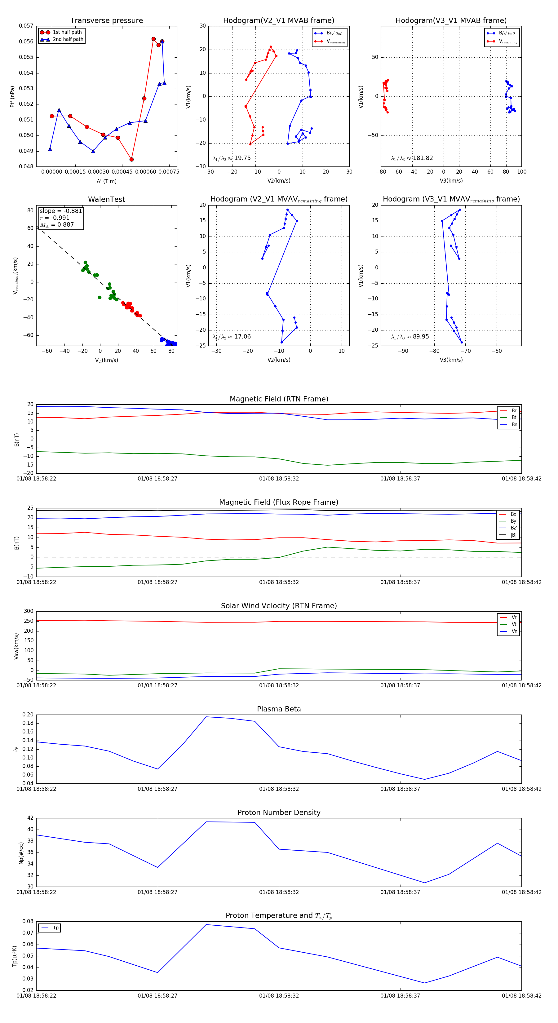
Flux Rope in 2024

Flux Rope Event 2024-01-08 18:58:22 ~ 2024-01-08 18:58:42 (21 seconds)


plot