HOME   LIST
‹–   –›

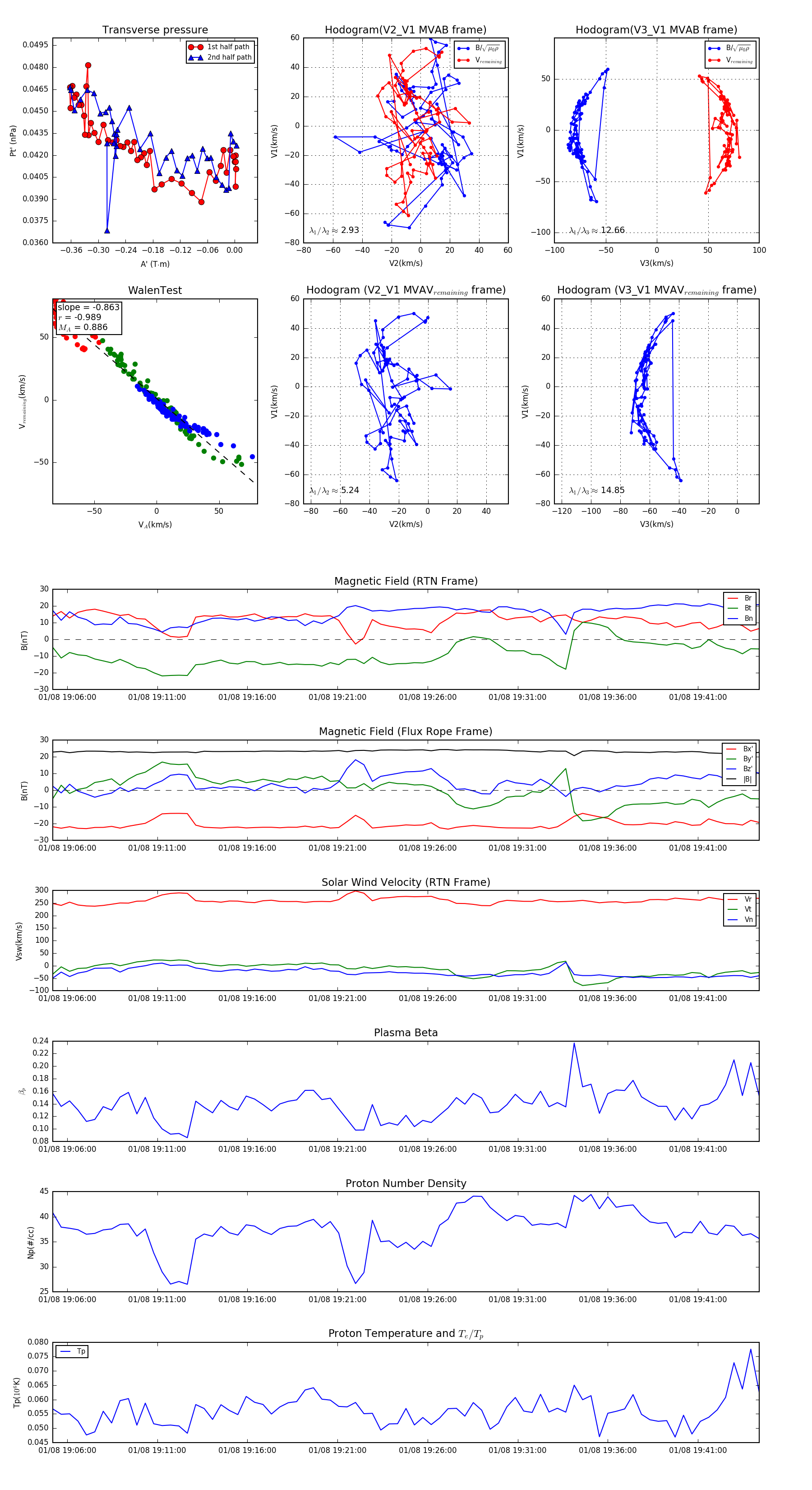
Flux Rope in 2024

Flux Rope Event 2024-01-08 19:05:12 ~ 2024-01-08 19:44:24 (2353 seconds)


plot