HOME   LIST
‹–   –›

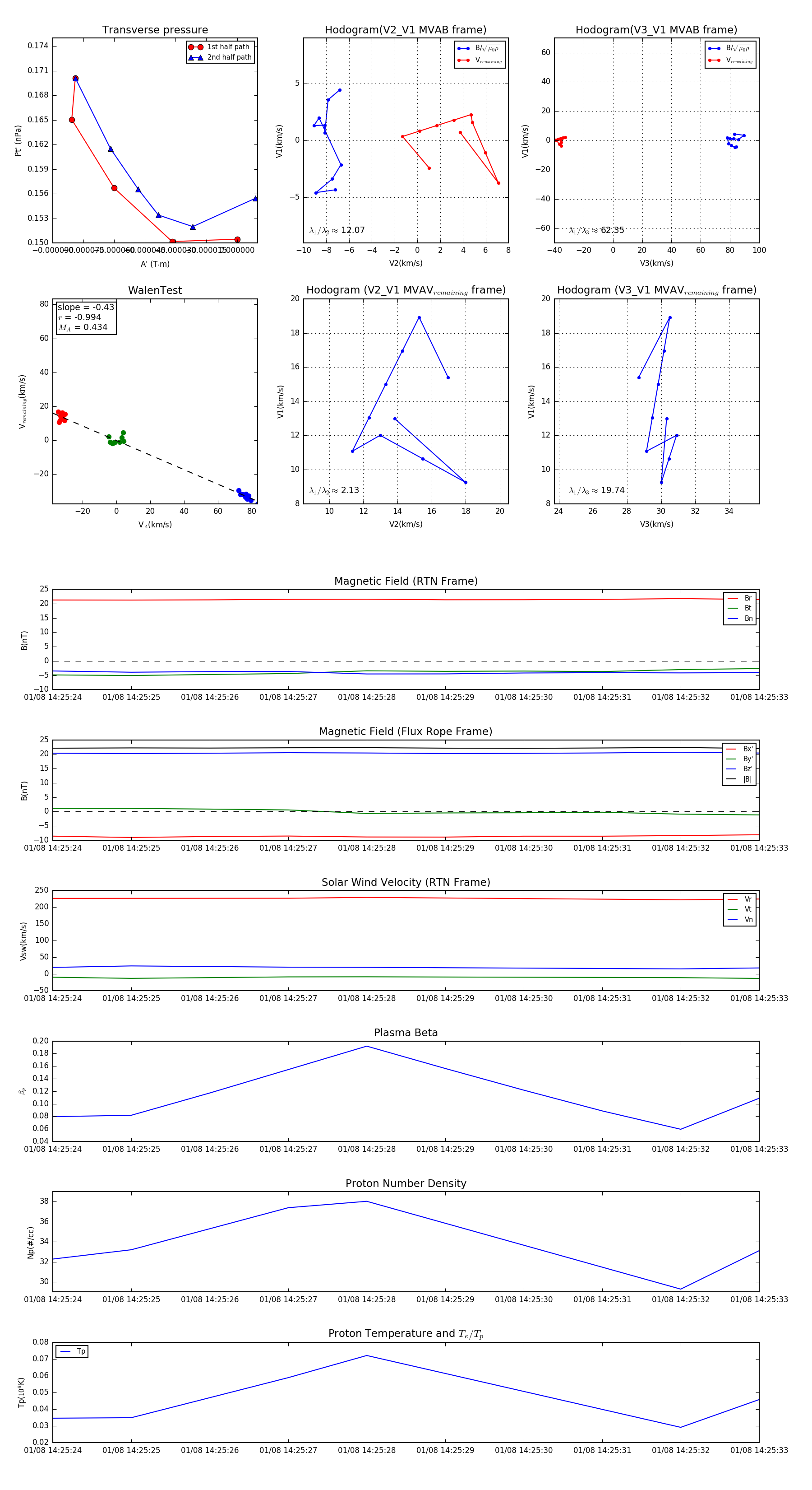
Flux Rope in 2024

Flux Rope Event 2024-01-08 14:25:24 ~ 2024-01-08 14:25:33 (10 seconds)


plot