HOME   LIST
‹–   –›

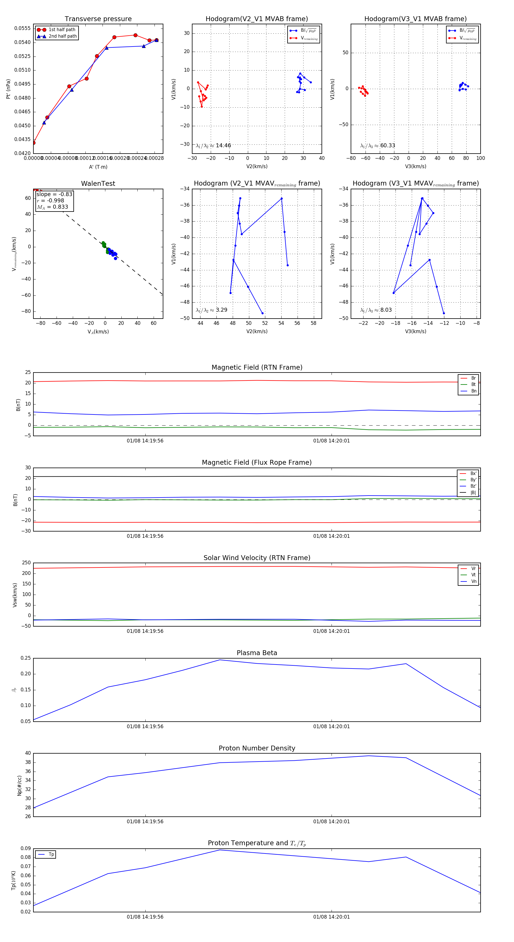
Flux Rope in 2024

Flux Rope Event 2024-01-08 14:19:53 ~ 2024-01-08 14:20:05 (13 seconds)


plot