HOME   LIST
‹–   –›

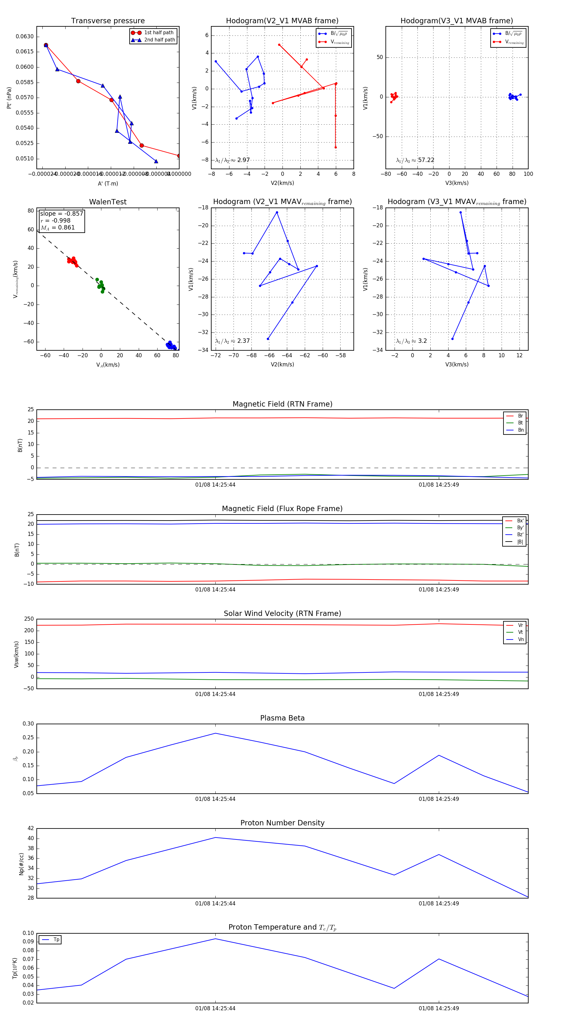
Flux Rope in 2024

Flux Rope Event 2024-01-08 14:25:40 ~ 2024-01-08 14:25:51 (12 seconds)


plot