HOME   LIST
‹–   –›

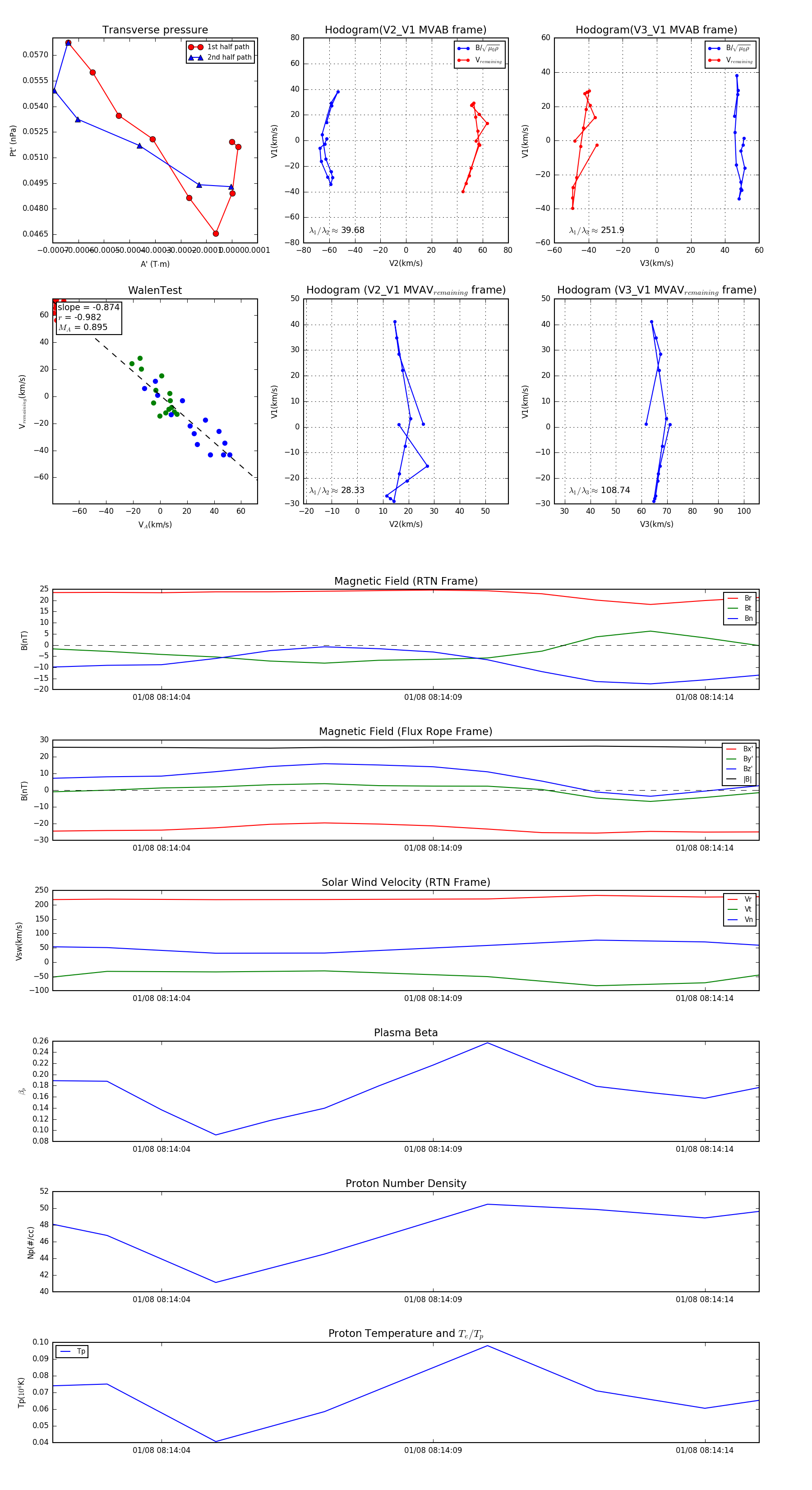
Flux Rope in 2024

Flux Rope Event 2024-01-08 08:14:02 ~ 2024-01-08 08:14:15 (14 seconds)


plot