HOME   LIST
‹–   –›

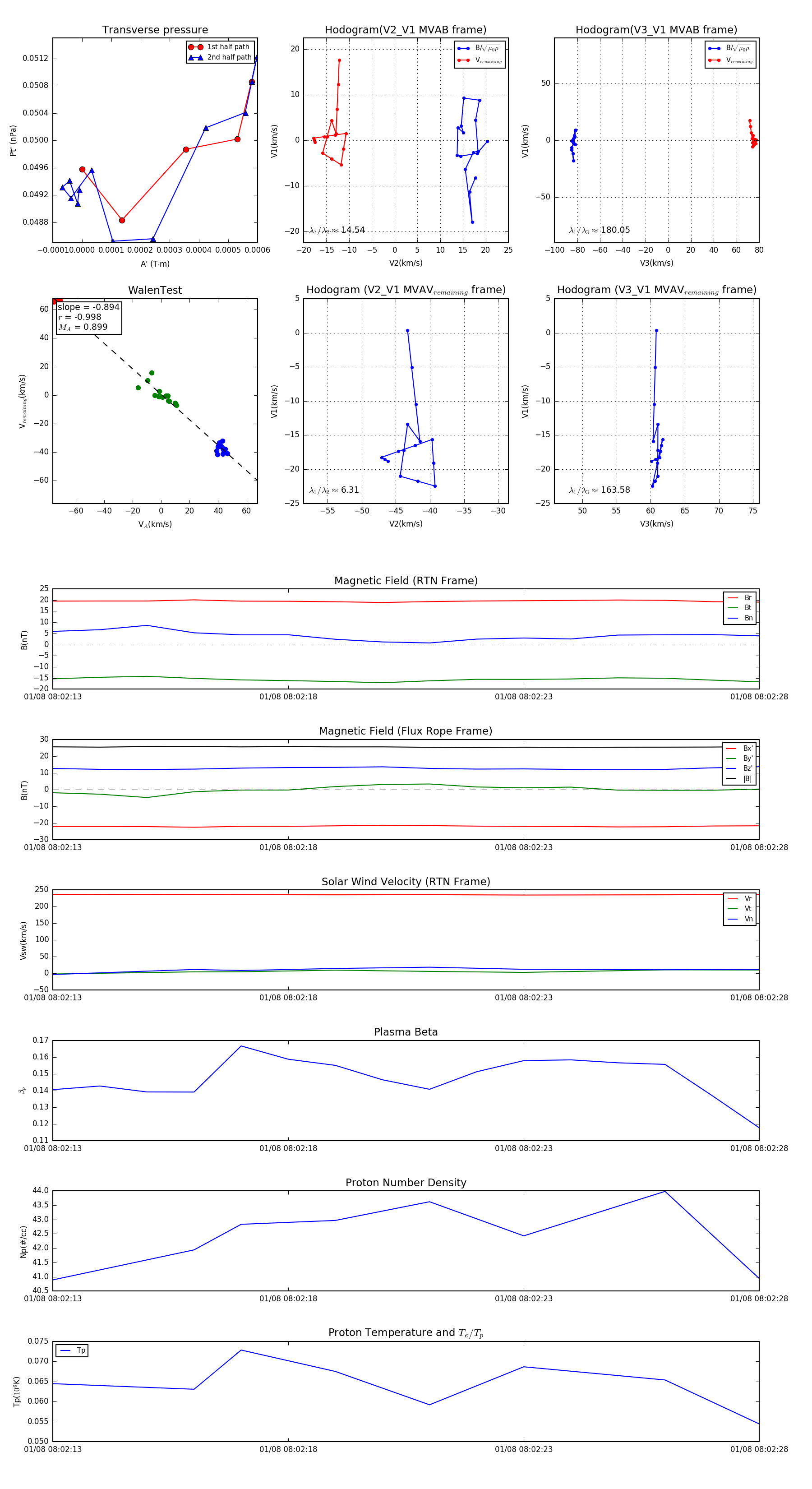
Flux Rope in 2024

Flux Rope Event 2024-01-08 08:02:13 ~ 2024-01-08 08:02:28 (16 seconds)


plot