HOME   LIST
‹–   –›

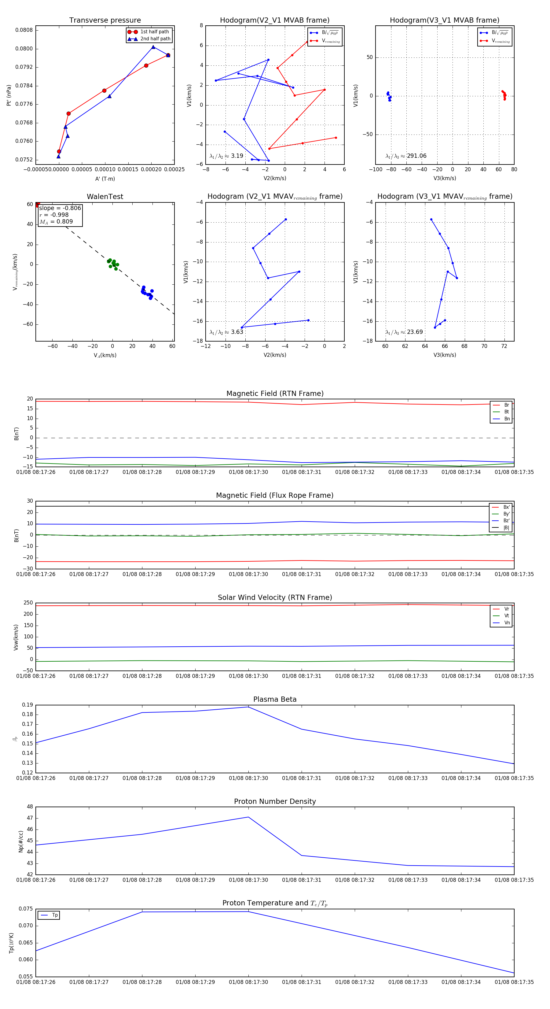
Flux Rope in 2024

Flux Rope Event 2024-01-08 08:17:26 ~ 2024-01-08 08:17:35 (10 seconds)


plot