HOME   LIST
‹–   –›

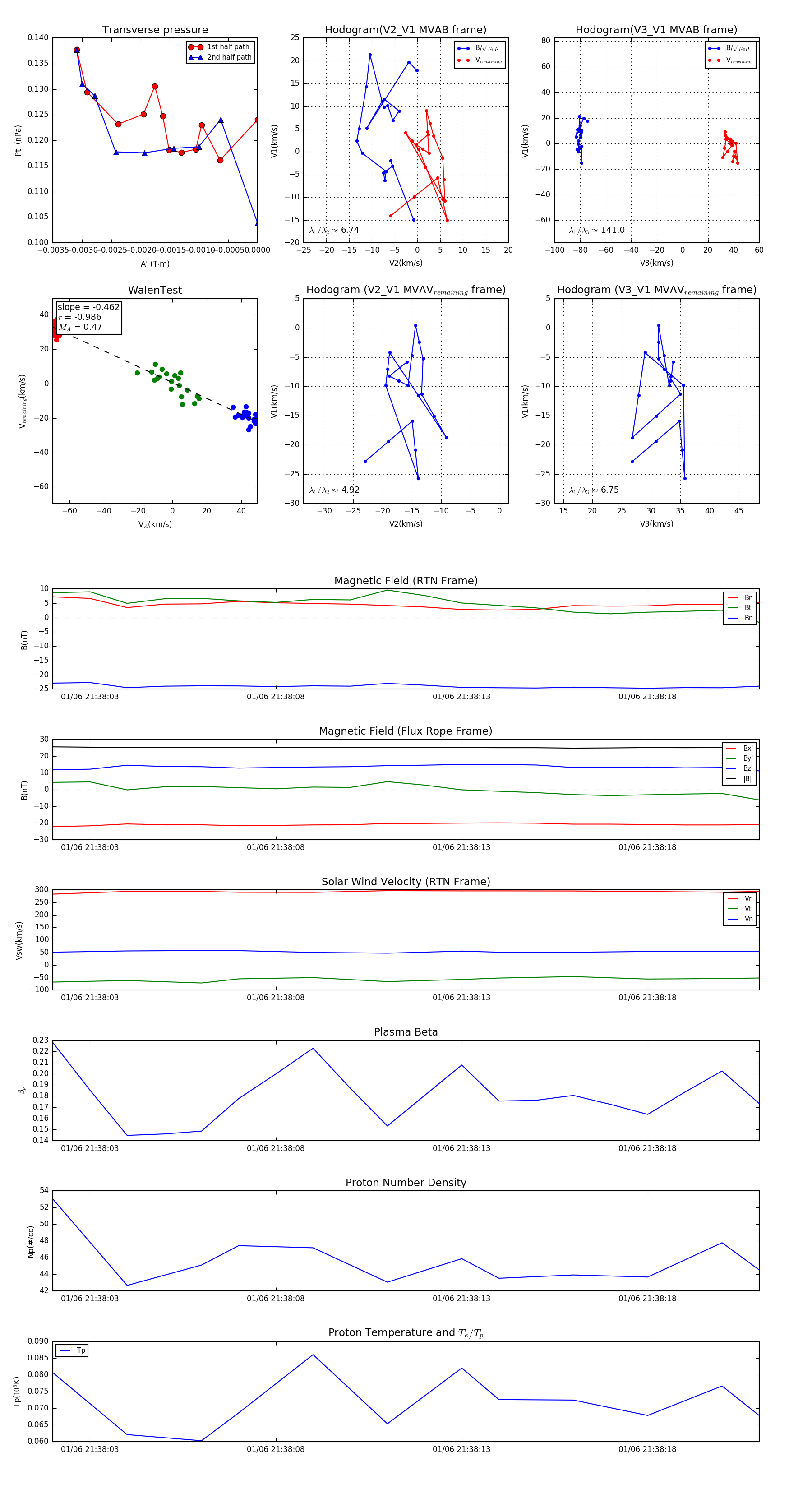
Flux Rope in 2024

Flux Rope Event 2024-01-06 21:38:02 ~ 2024-01-06 21:38:21 (20 seconds)


plot