HOME   LIST
‹–   –›

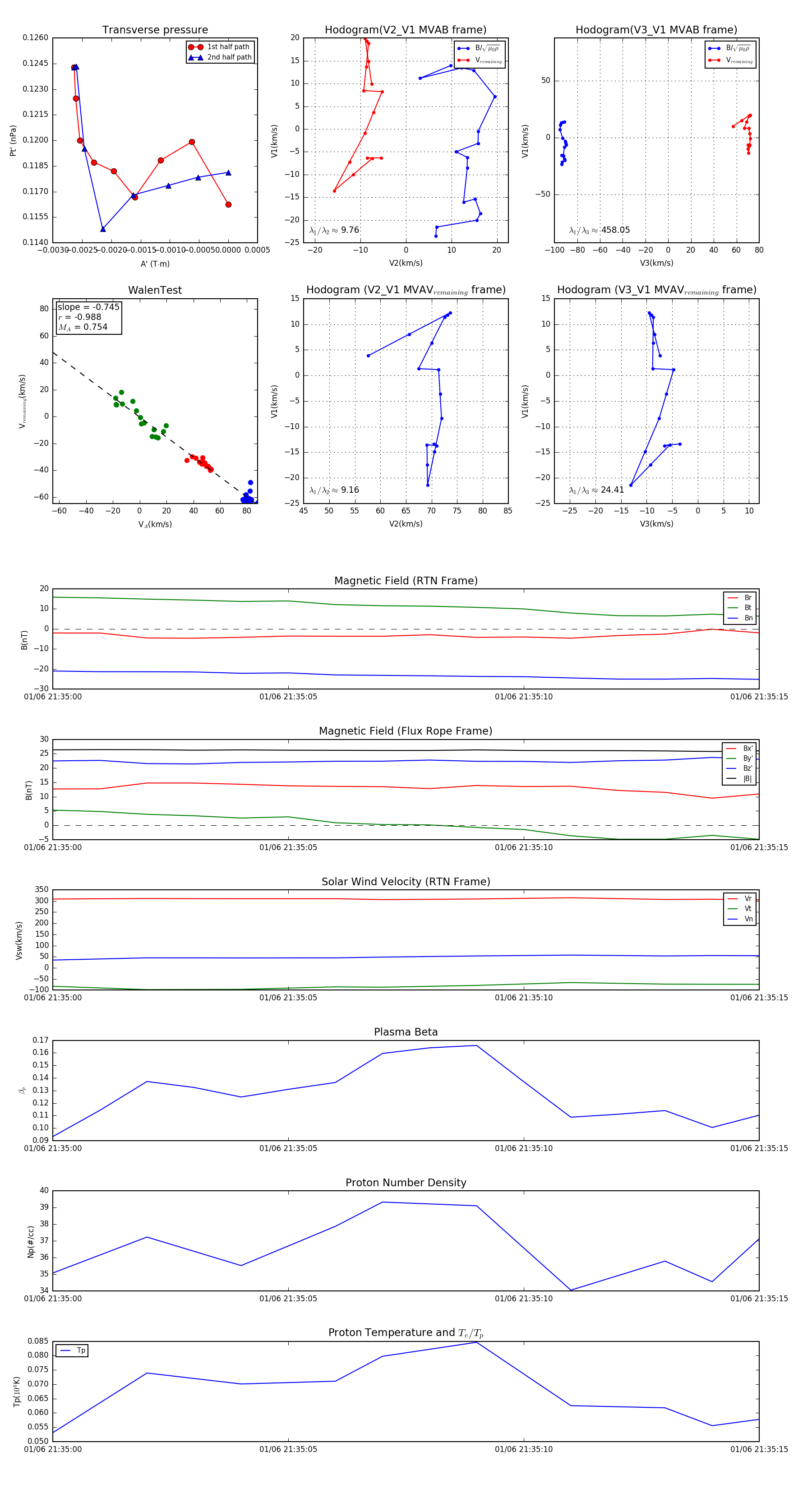
Flux Rope in 2024

Flux Rope Event 2024-01-06 21:35:00 ~ 2024-01-06 21:35:15 (16 seconds)


plot