HOME   LIST
‹–   –›

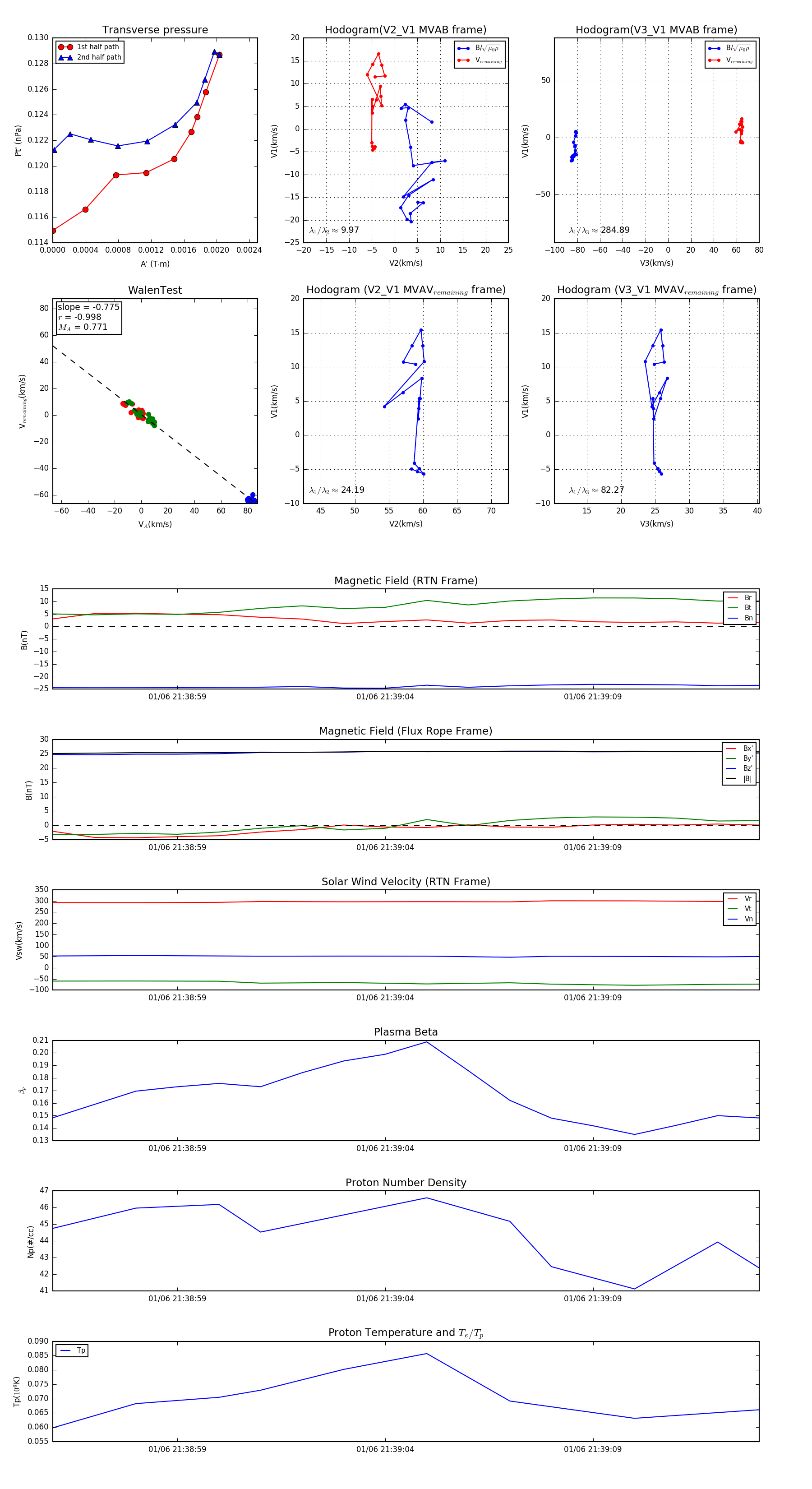
Flux Rope in 2024

Flux Rope Event 2024-01-06 21:38:56 ~ 2024-01-06 21:39:13 (18 seconds)


plot