HOME   LIST
‹–   –›

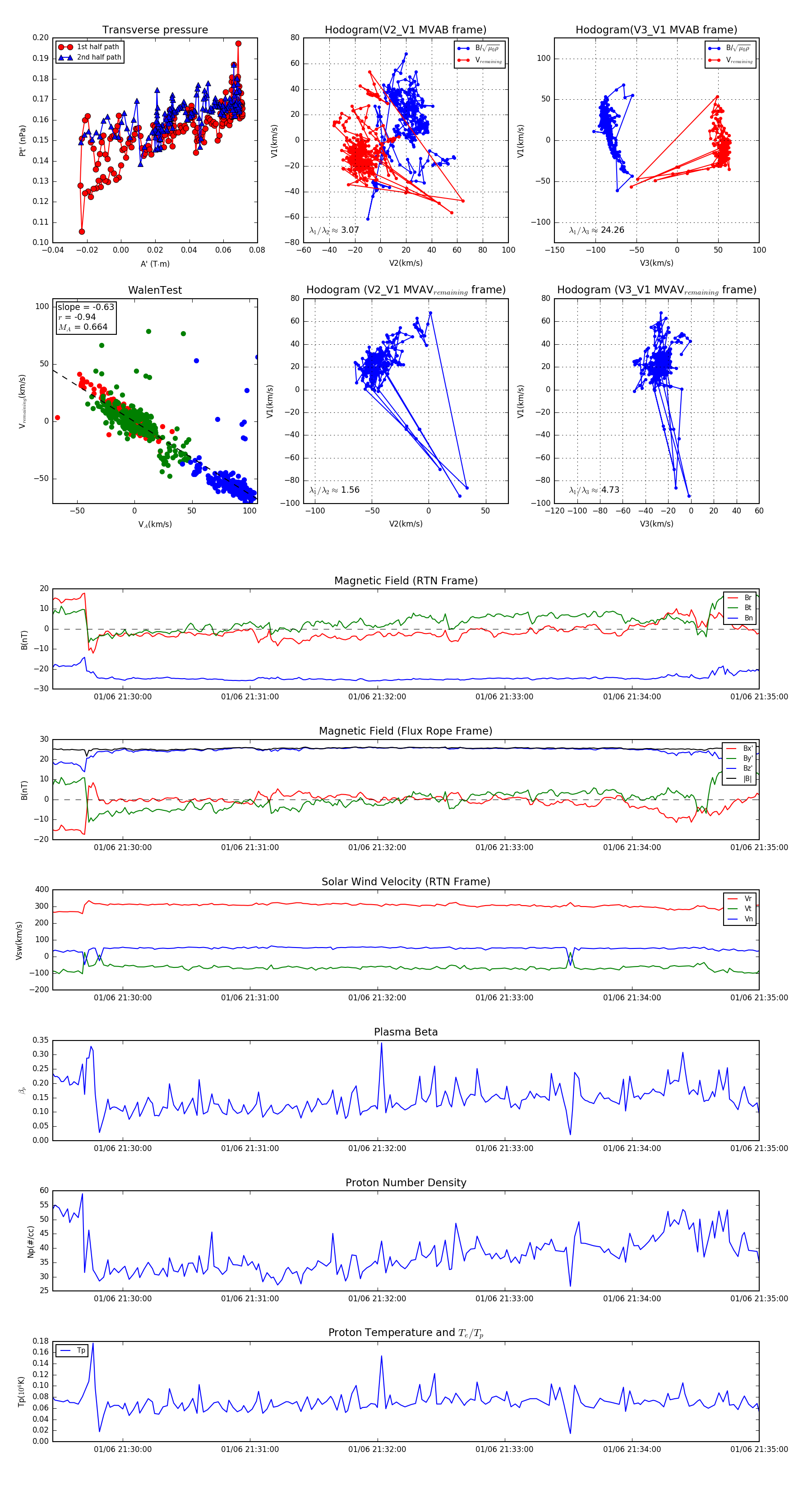
Flux Rope in 2024

Flux Rope Event 2024-01-06 21:29:27 ~ 2024-01-06 21:35:00 (334 seconds)


plot