HOME   LIST
‹–   –›

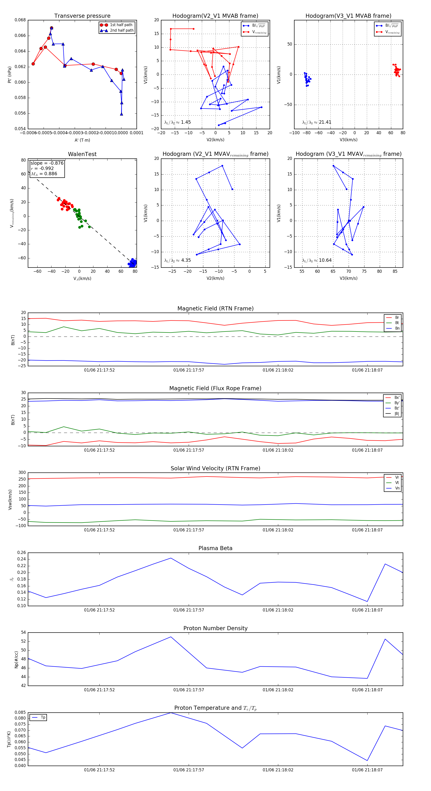
Flux Rope in 2024

Flux Rope Event 2024-01-06 21:17:48 ~ 2024-01-06 21:18:09 (22 seconds)


plot