HOME   LIST
‹–   –›

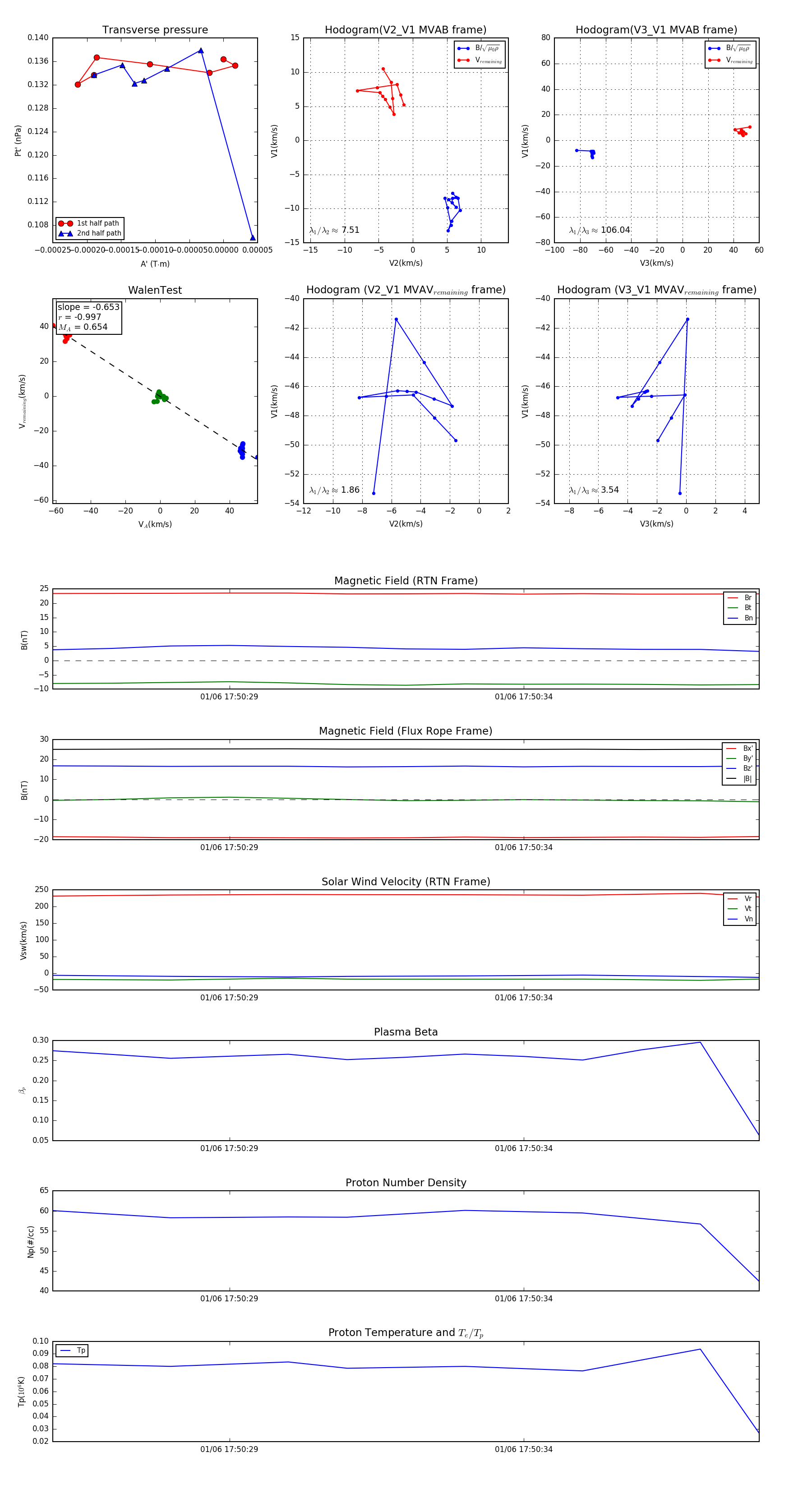
Flux Rope in 2024

Flux Rope Event 2024-01-06 17:50:26 ~ 2024-01-06 17:50:38 (13 seconds)


plot