HOME   LIST
‹–   –›

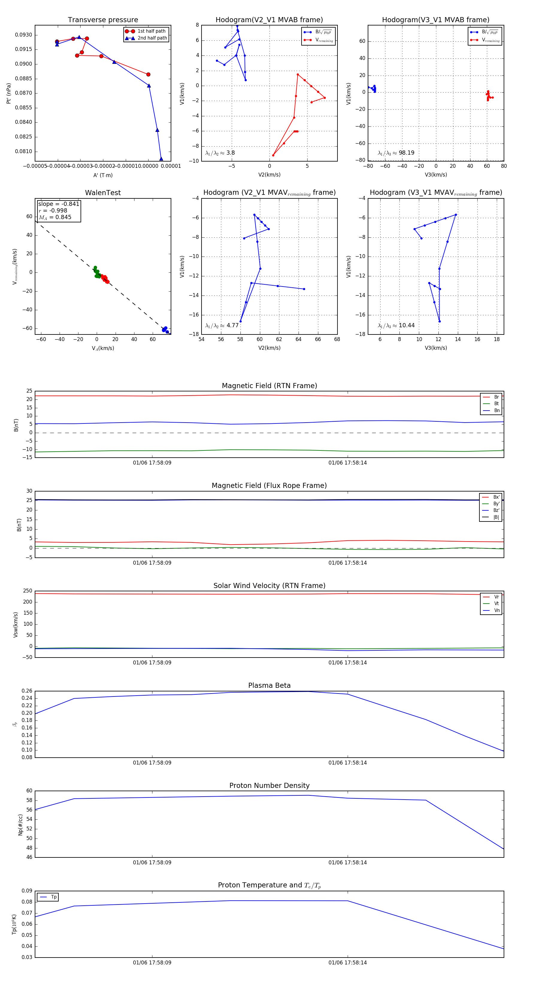
Flux Rope in 2024

Flux Rope Event 2024-01-06 17:58:06 ~ 2024-01-06 17:58:18 (13 seconds)


plot