HOME   LIST
‹–   –›

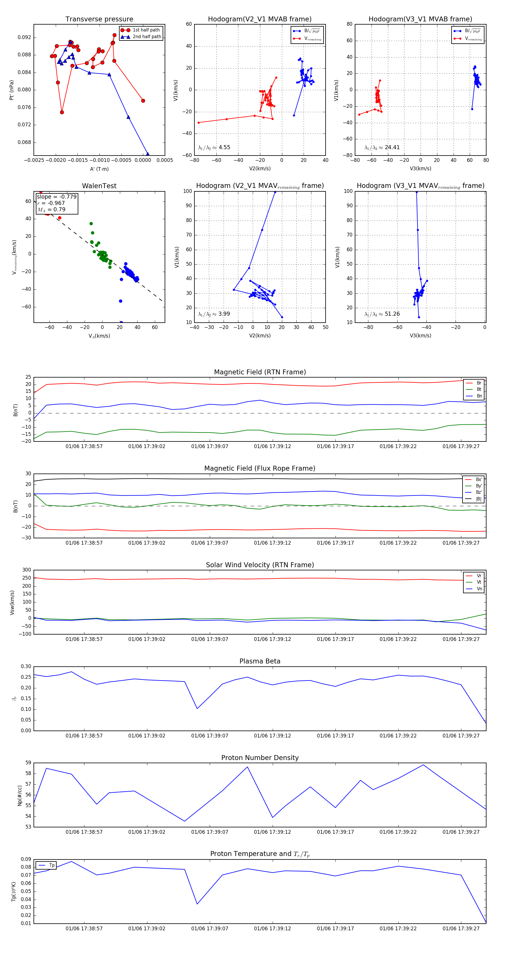
Flux Rope in 2024

Flux Rope Event 2024-01-06 17:38:53 ~ 2024-01-06 17:39:29 (37 seconds)


plot