HOME   LIST
‹–   –›

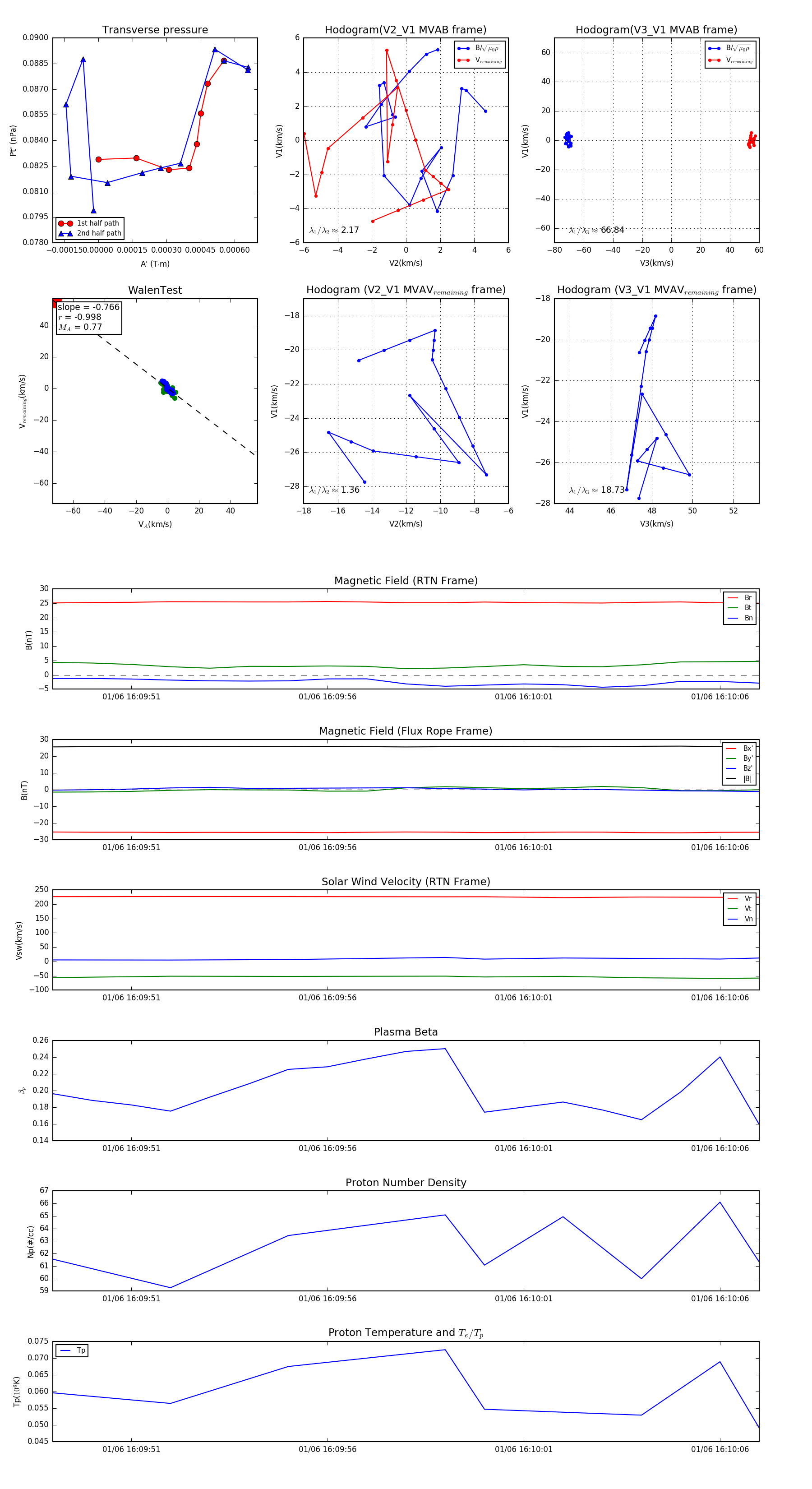
Flux Rope in 2024

Flux Rope Event 2024-01-06 16:09:49 ~ 2024-01-06 16:10:07 (19 seconds)


plot