HOME   LIST
‹–   –›

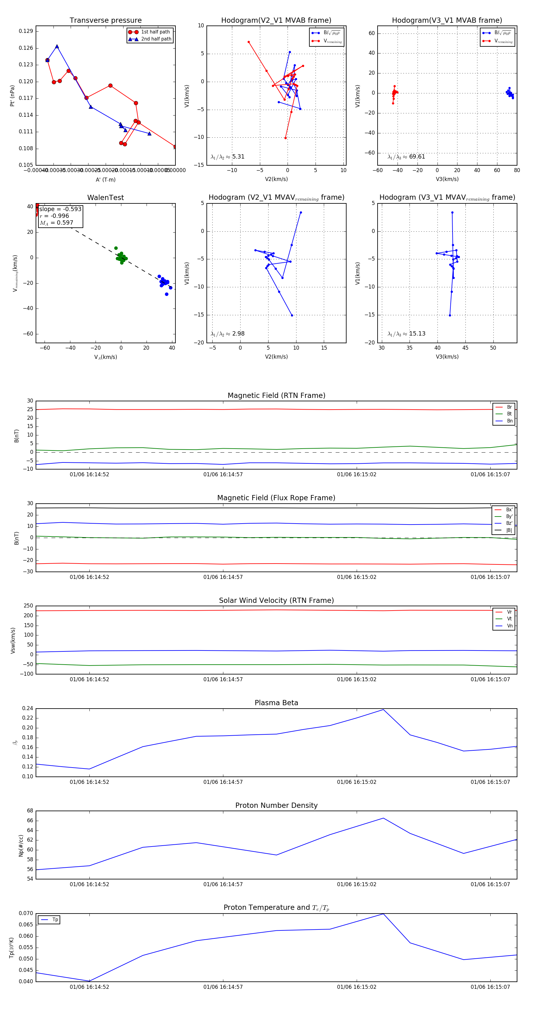
Flux Rope in 2024

Flux Rope Event 2024-01-06 16:14:50 ~ 2024-01-06 16:15:08 (19 seconds)


plot