HOME   LIST
‹–   –›

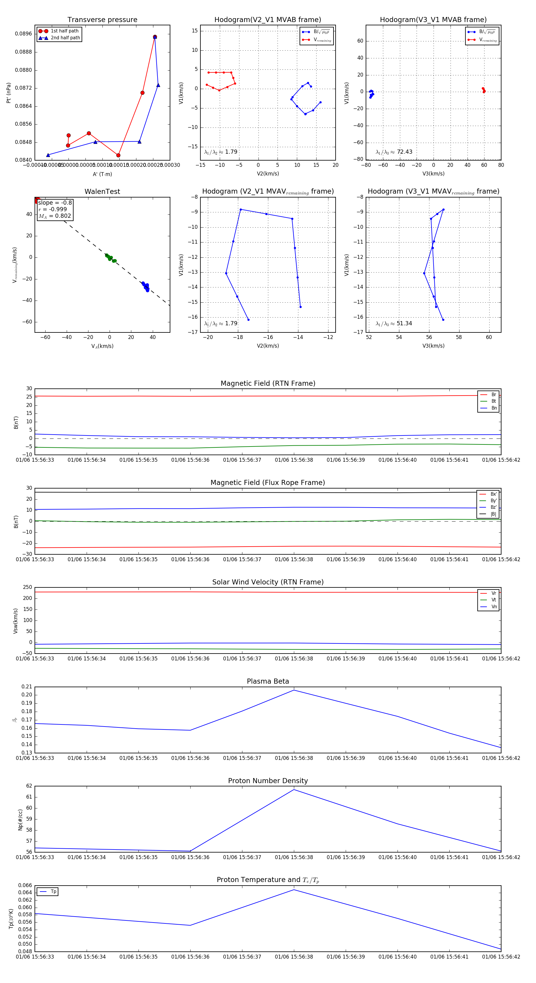
Flux Rope in 2024

Flux Rope Event 2024-01-06 15:56:33 ~ 2024-01-06 15:56:42 (10 seconds)


plot