HOME   LIST
‹–   –›

Flux Rope in 2024

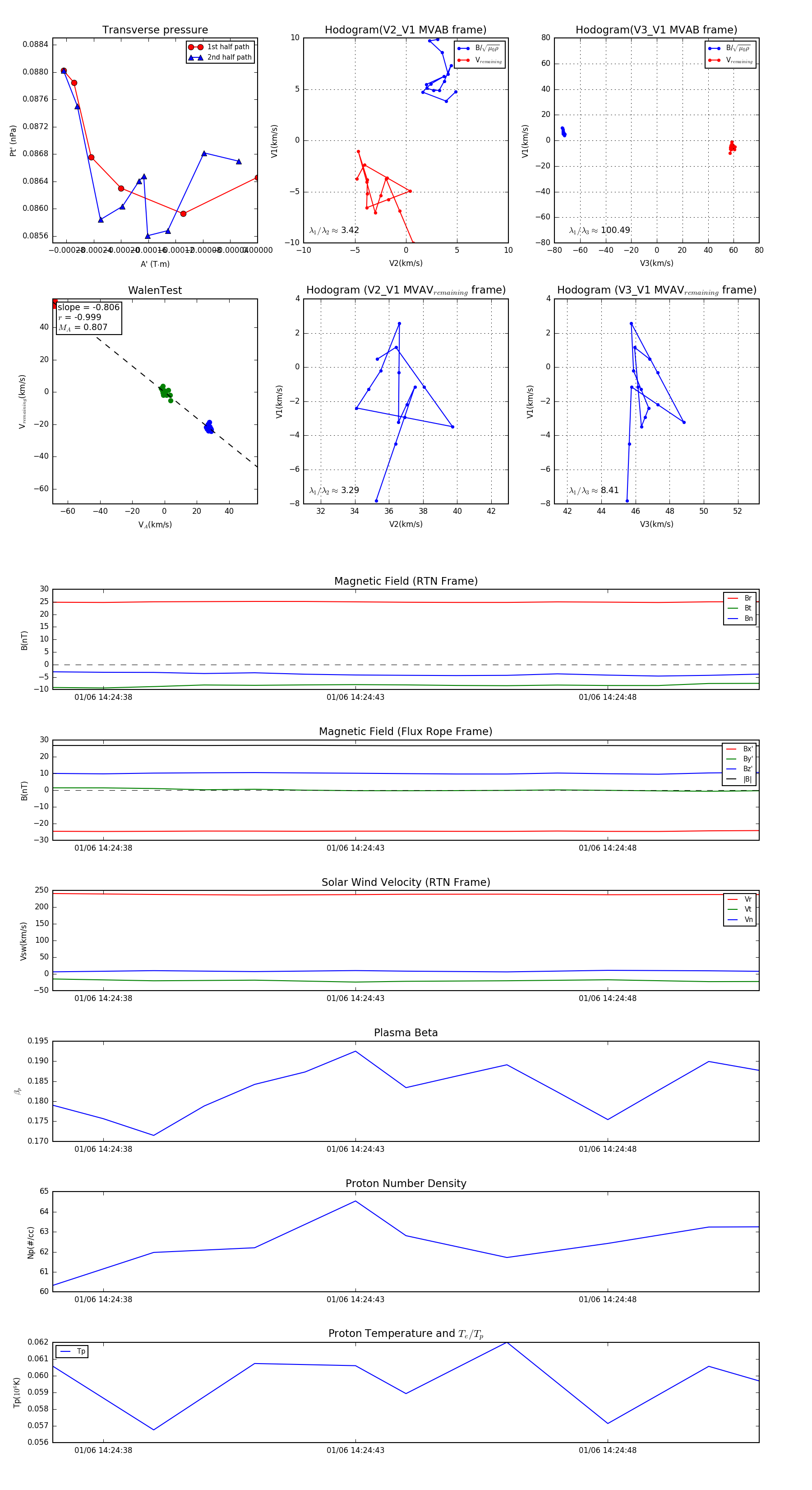
Flux Rope Event 2024-01-06 14:24:37 ~ 2024-01-06 14:24:51 (15 seconds)


plot