HOME   LIST
‹–   –›

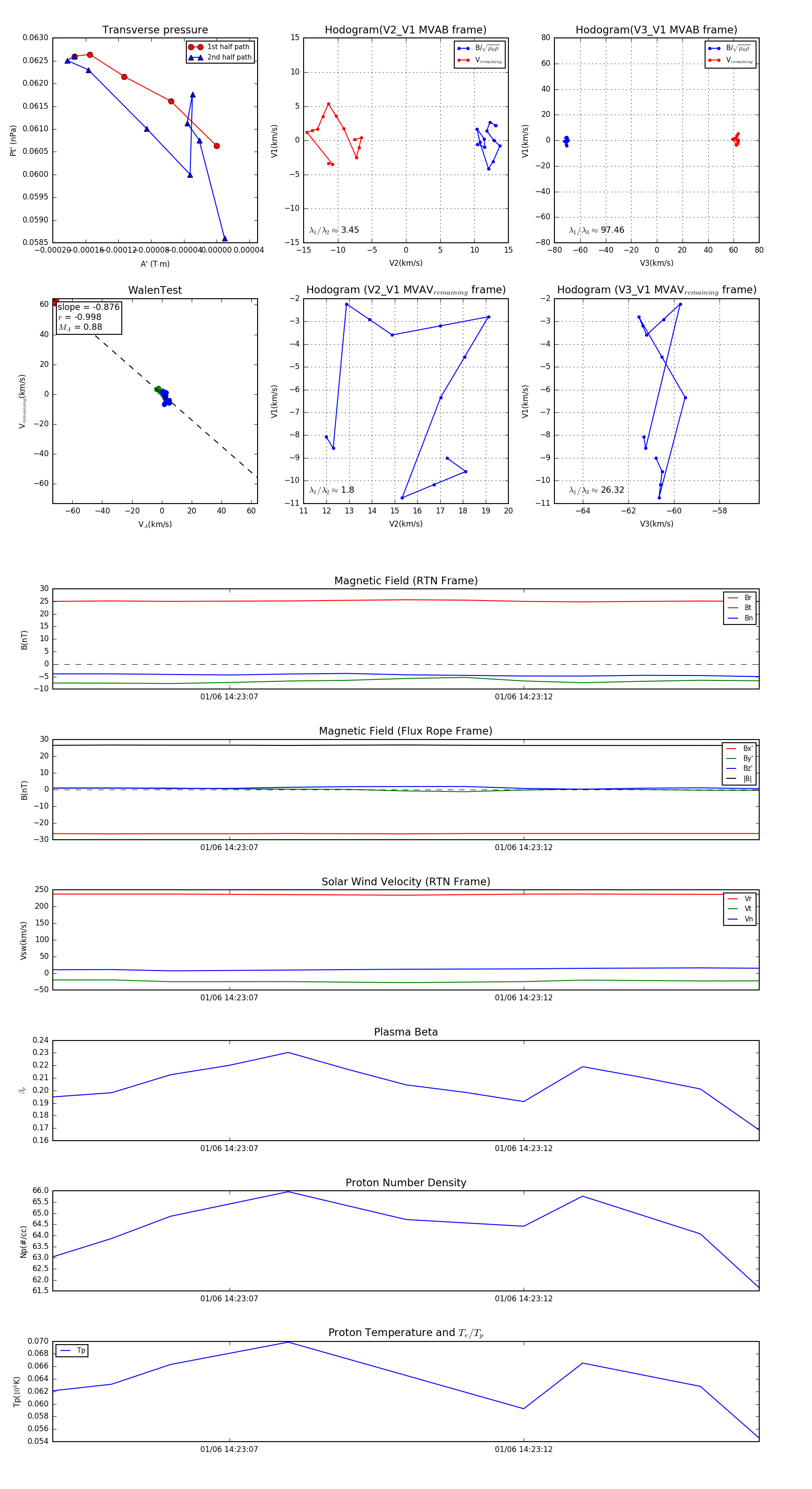
Flux Rope in 2024

Flux Rope Event 2024-01-06 14:23:04 ~ 2024-01-06 14:23:16 (13 seconds)


plot