HOME   LIST
‹–   –›

Flux Rope in 2024

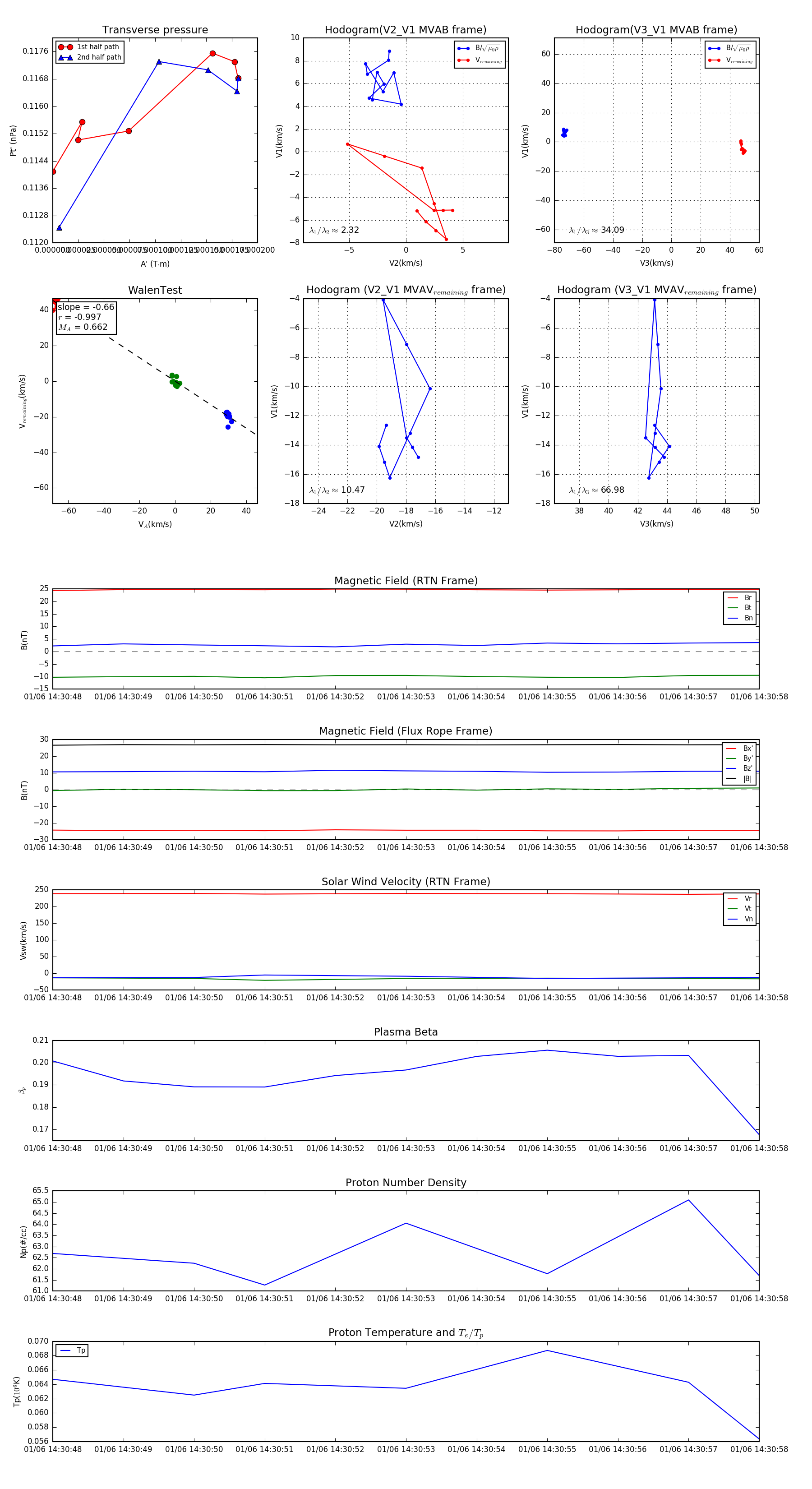
Flux Rope Event 2024-01-06 14:30:48 ~ 2024-01-06 14:30:58 (11 seconds)


plot