HOME   LIST
‹–   –›

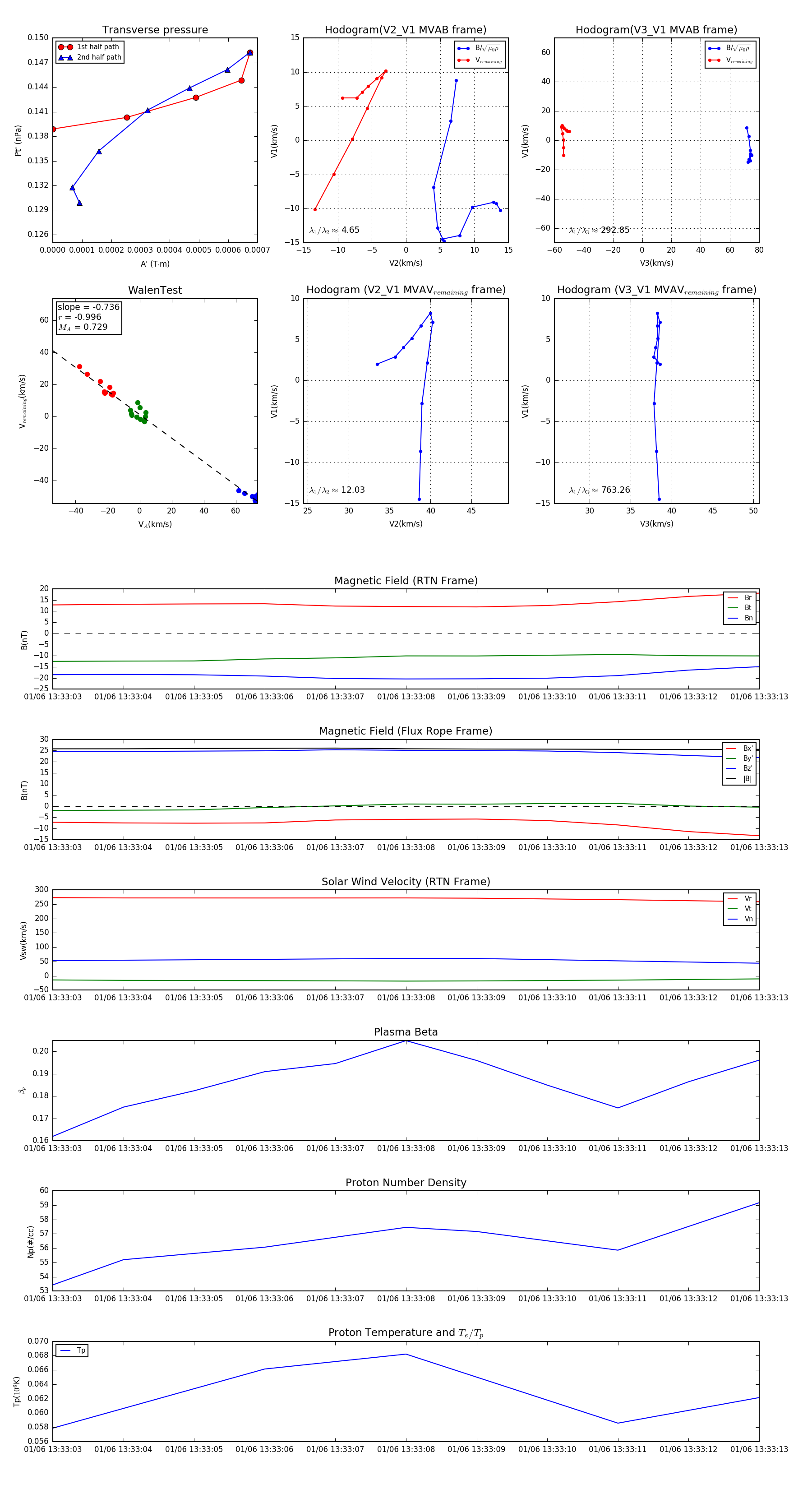
Flux Rope in 2024

Flux Rope Event 2024-01-06 13:33:03 ~ 2024-01-06 13:33:13 (11 seconds)


plot