HOME   LIST
‹–   –›

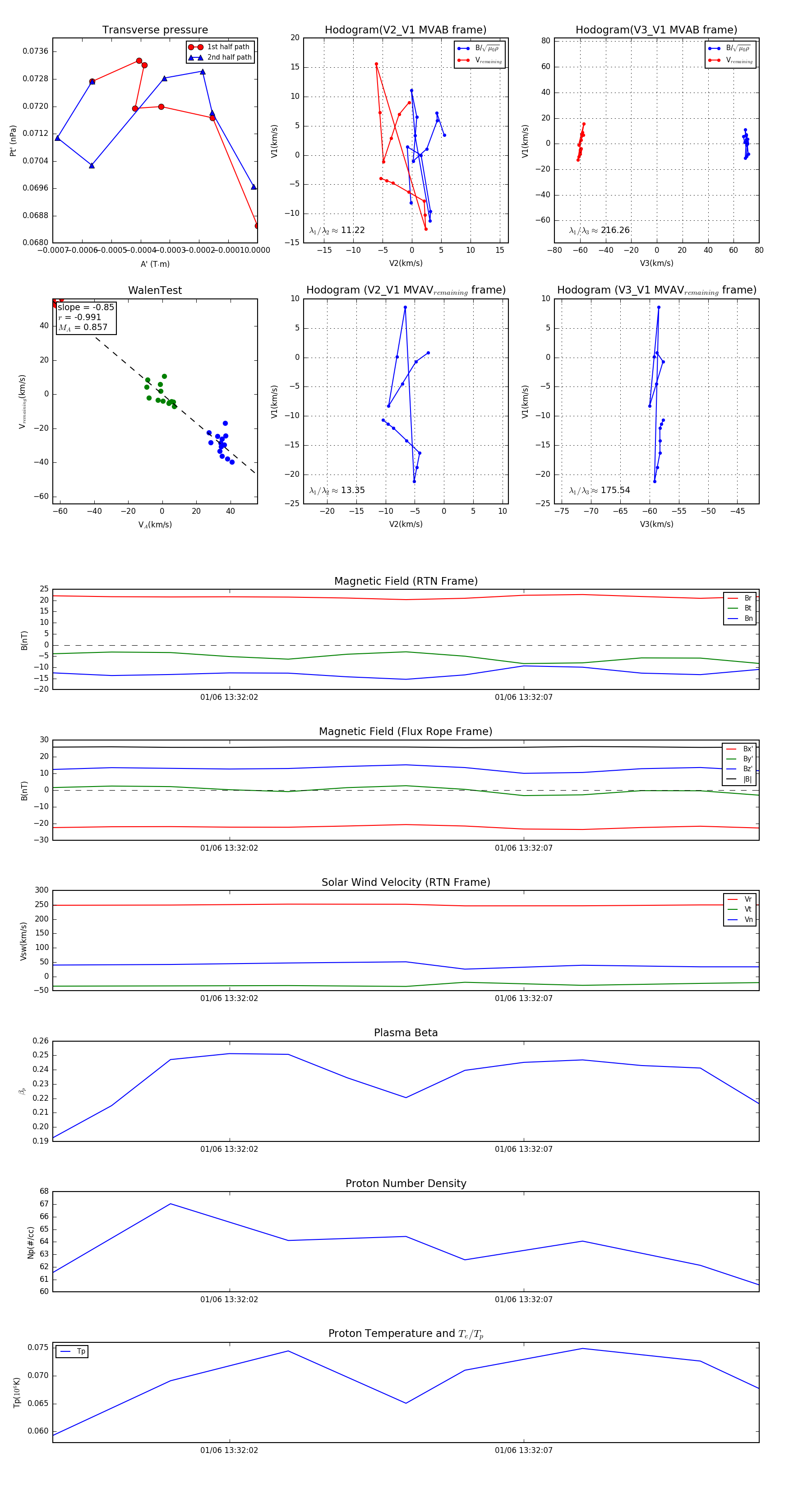
Flux Rope in 2024

Flux Rope Event 2024-01-06 13:31:59 ~ 2024-01-06 13:32:11 (13 seconds)


plot