HOME   LIST
‹–   –›

Flux Rope in 2024

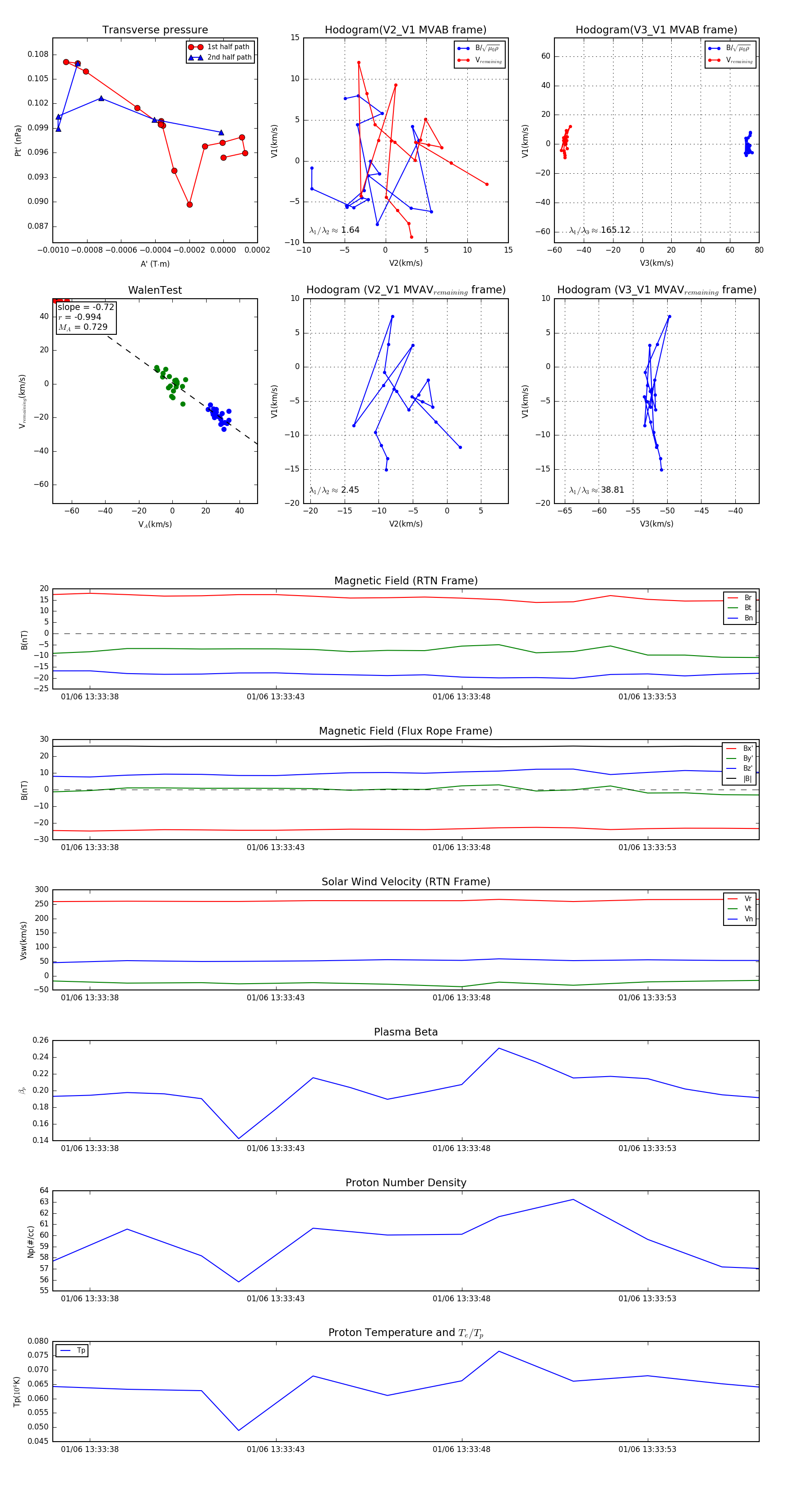
Flux Rope Event 2024-01-06 13:33:37 ~ 2024-01-06 13:33:56 (20 seconds)


plot