HOME   LIST
‹–   –›

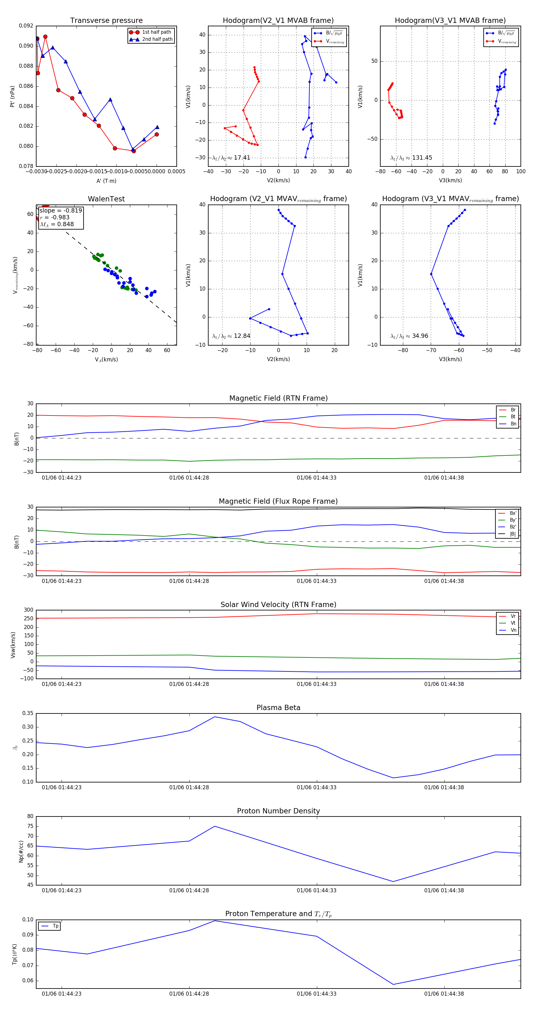
Flux Rope in 2024

Flux Rope Event 2024-01-06 01:44:22 ~ 2024-01-06 01:44:41 (20 seconds)


plot