HOME   LIST
‹–   –›

Flux Rope in 2024

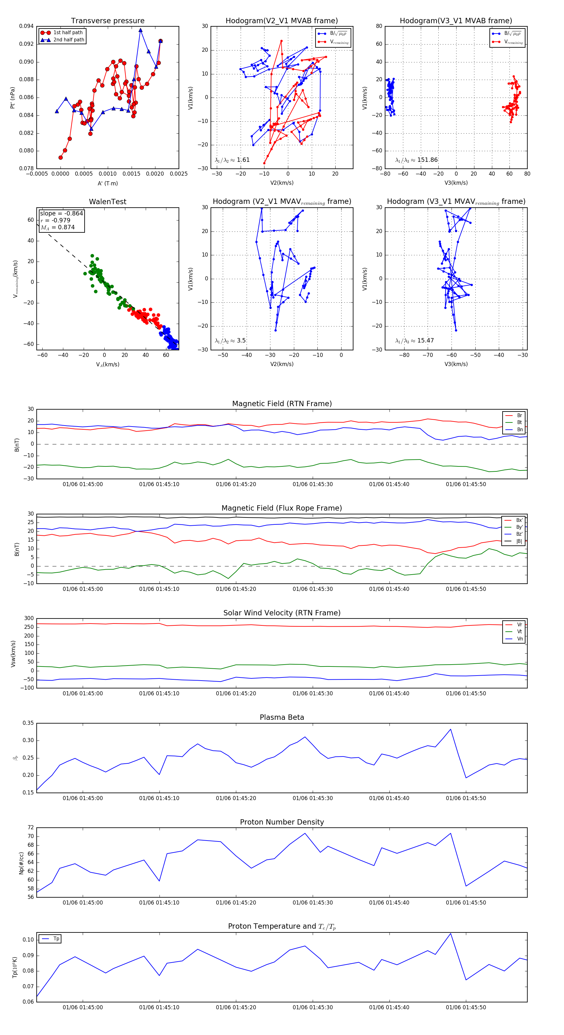
Flux Rope Event 2024-01-06 01:44:54 ~ 2024-01-06 01:45:58 (65 seconds)


plot