HOME   LIST
‹–   –›

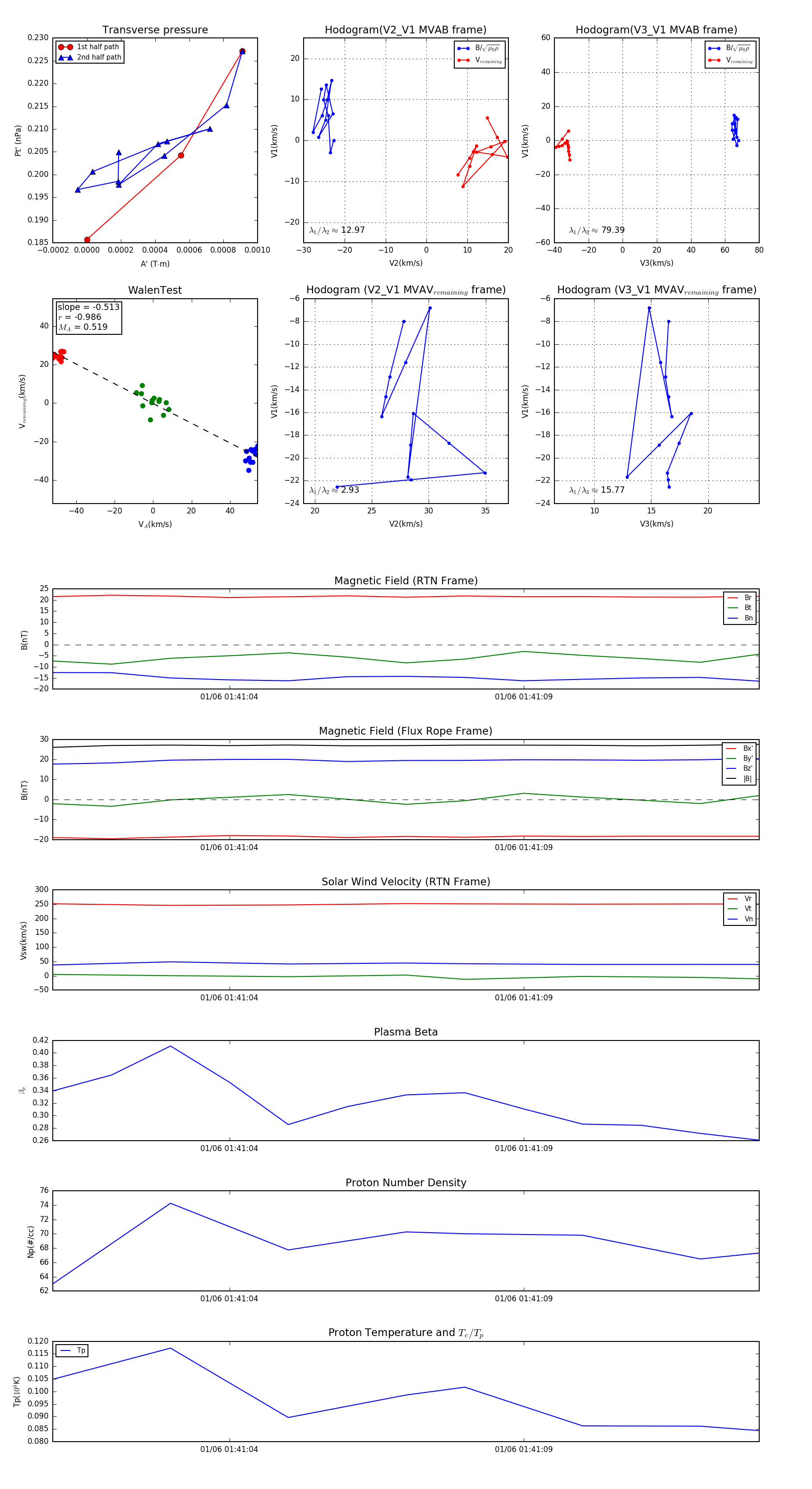
Flux Rope in 2024

Flux Rope Event 2024-01-06 01:41:01 ~ 2024-01-06 01:41:13 (13 seconds)


plot