HOME   LIST
‹–   –›

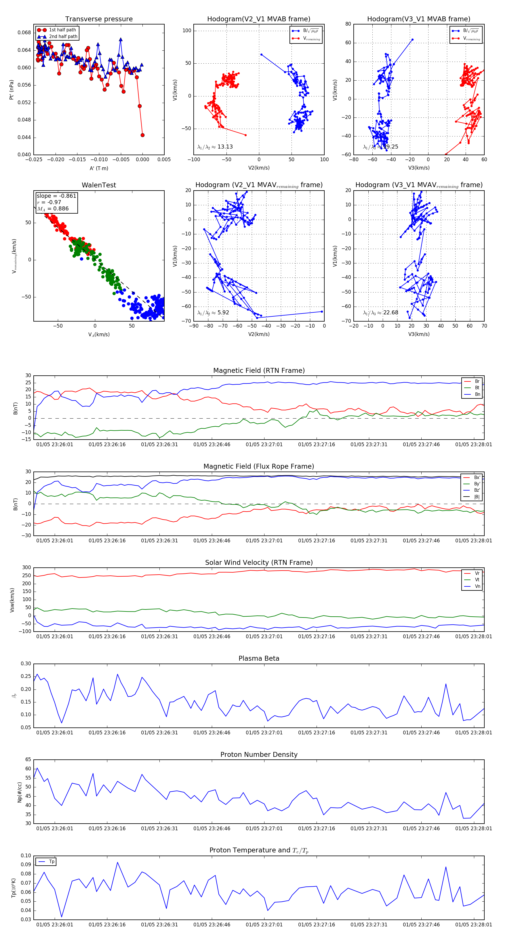
Flux Rope in 2024

Flux Rope Event 2024-01-05 23:25:55 ~ 2024-01-05 23:28:04 (130 seconds)


plot