HOME   LIST
‹–   –›

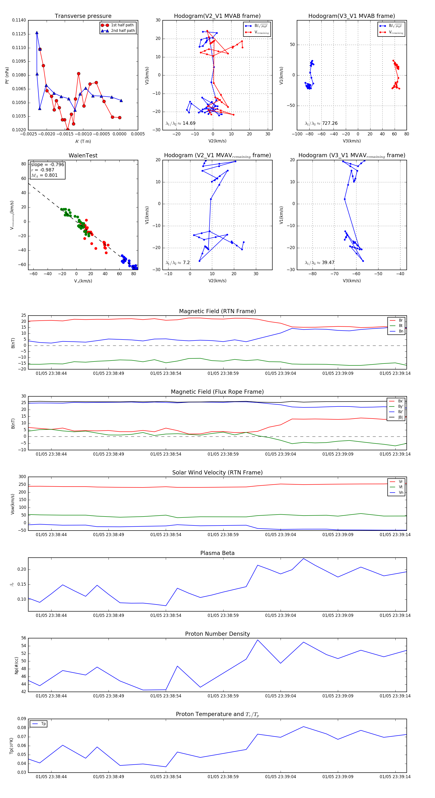
Flux Rope in 2024

Flux Rope Event 2024-01-05 23:38:42 ~ 2024-01-05 23:39:15 (34 seconds)


plot