HOME   LIST
‹–   –›

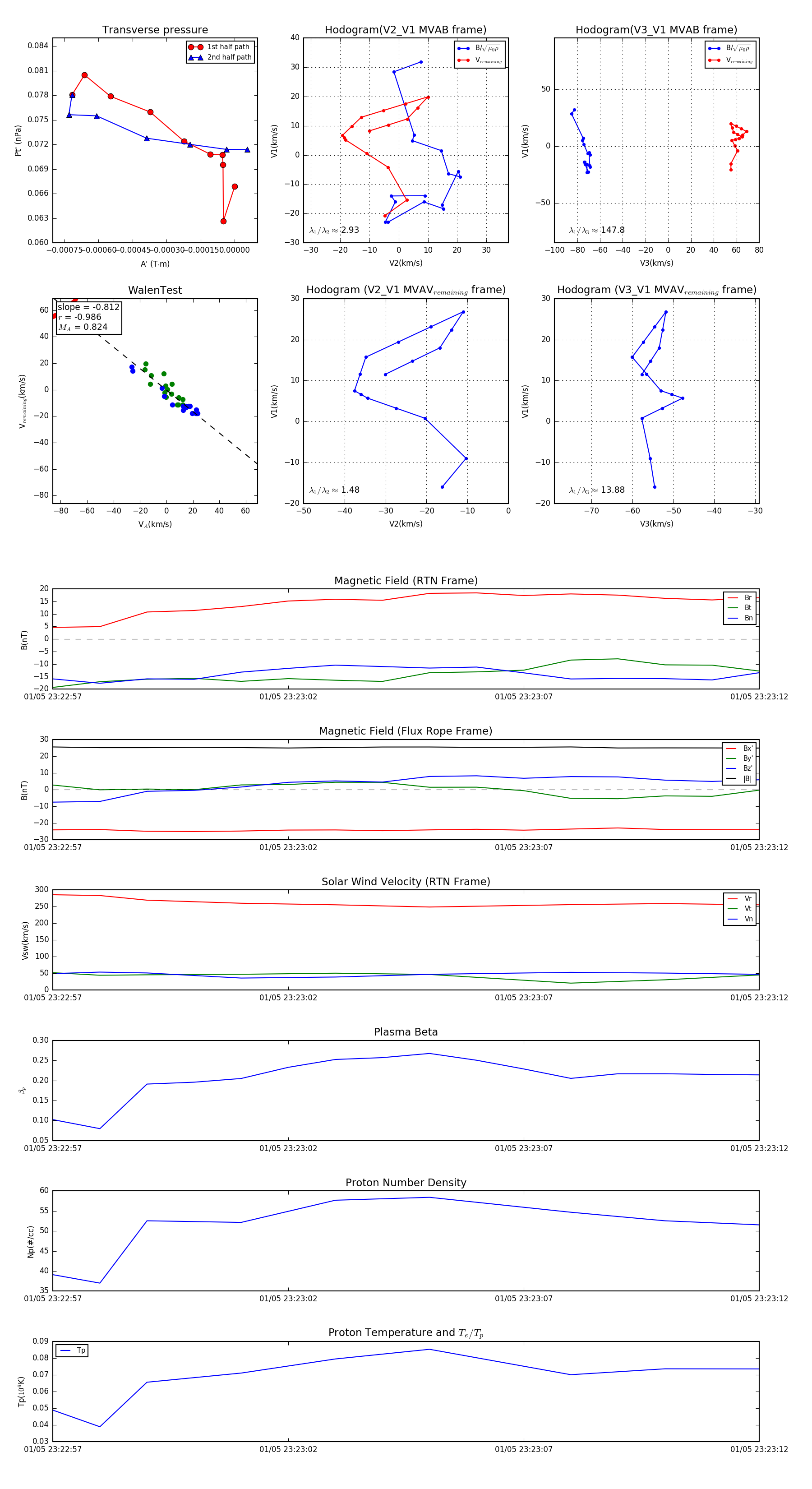
Flux Rope in 2024

Flux Rope Event 2024-01-05 23:22:57 ~ 2024-01-05 23:23:12 (16 seconds)


plot