HOME   LIST
‹–   –›

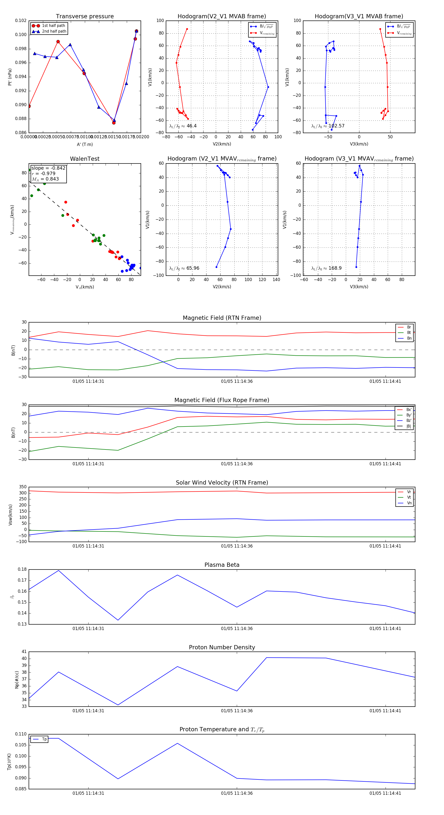
Flux Rope in 2024

Flux Rope Event 2024-01-05 11:14:29 ~ 2024-01-05 11:14:42 (14 seconds)


plot