HOME   LIST
‹–   –›

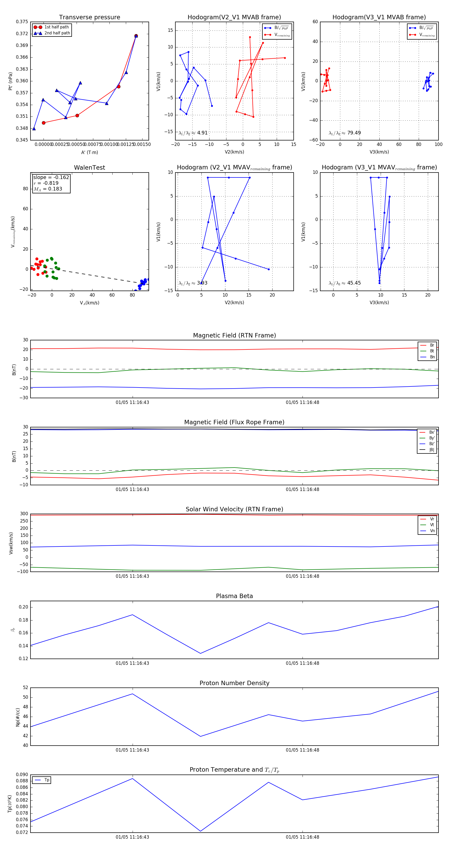
Flux Rope in 2024

Flux Rope Event 2024-01-05 11:16:40 ~ 2024-01-05 11:16:52 (13 seconds)


plot