HOME   LIST
‹–   –›

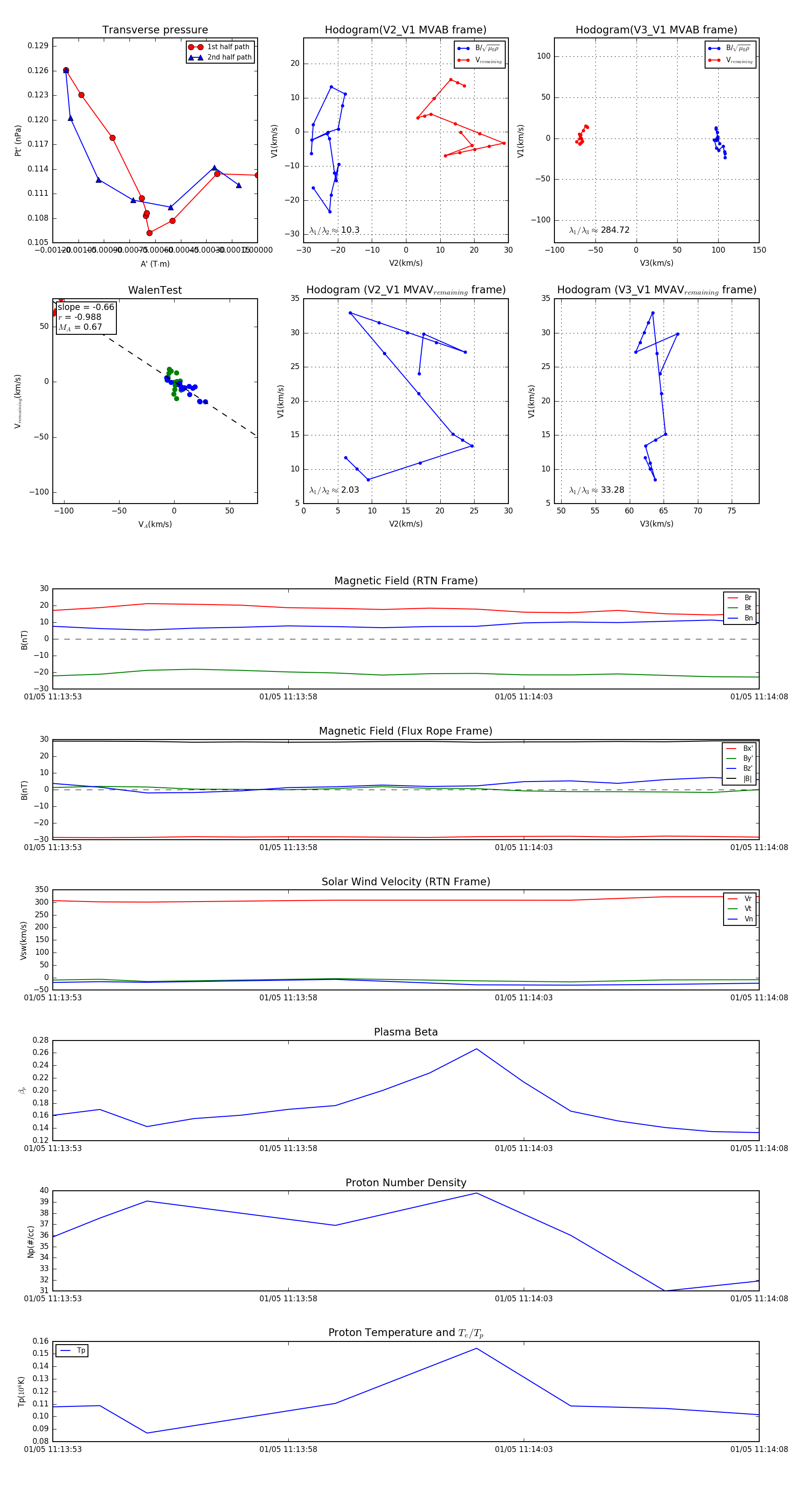
Flux Rope in 2024

Flux Rope Event 2024-01-05 11:13:53 ~ 2024-01-05 11:14:08 (16 seconds)


plot