HOME   LIST
‹–   –›

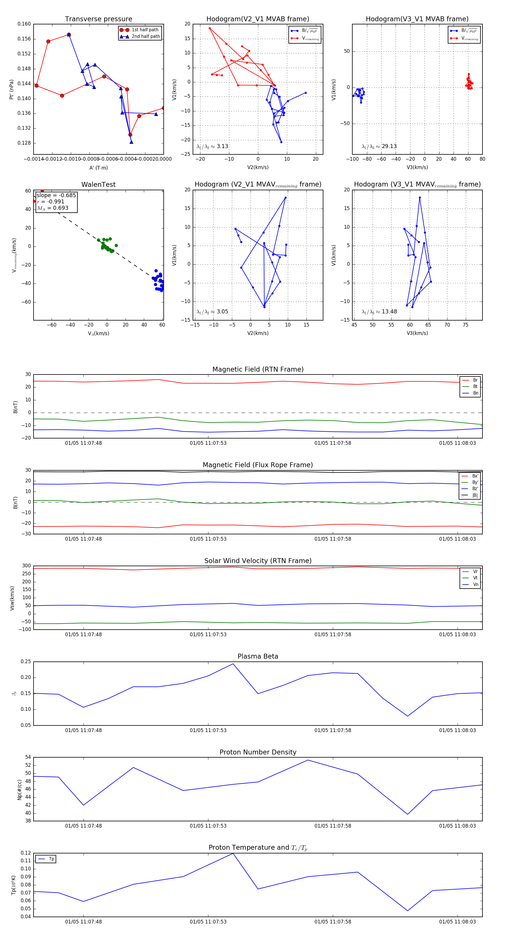
Flux Rope in 2024

Flux Rope Event 2024-01-05 11:07:46 ~ 2024-01-05 11:08:04 (19 seconds)


plot