HOME   LIST
‹–   –›

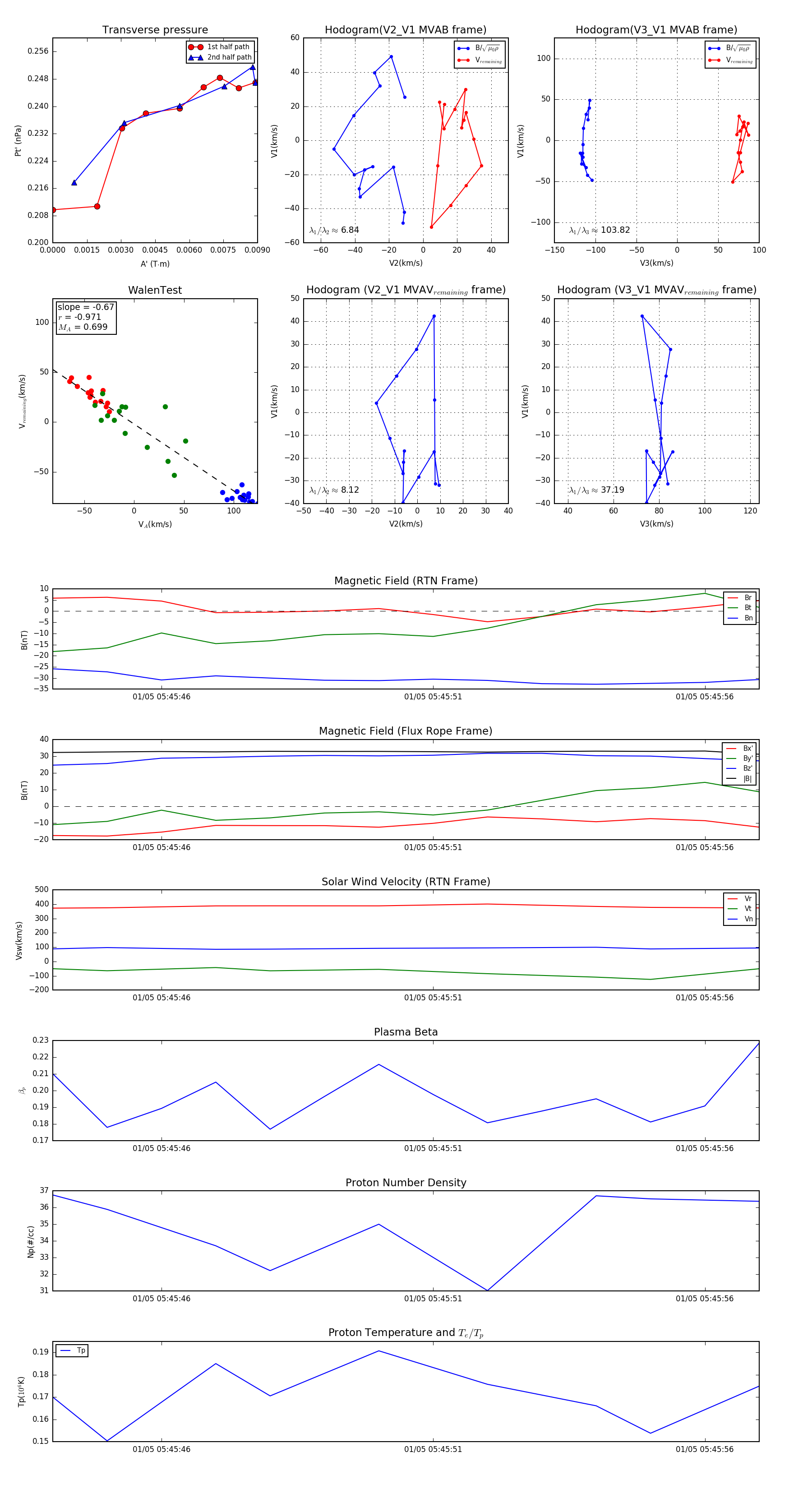
Flux Rope in 2024

Flux Rope Event 2024-01-05 05:45:44 ~ 2024-01-05 05:45:57 (14 seconds)


plot