HOME   LIST
‹–   –›

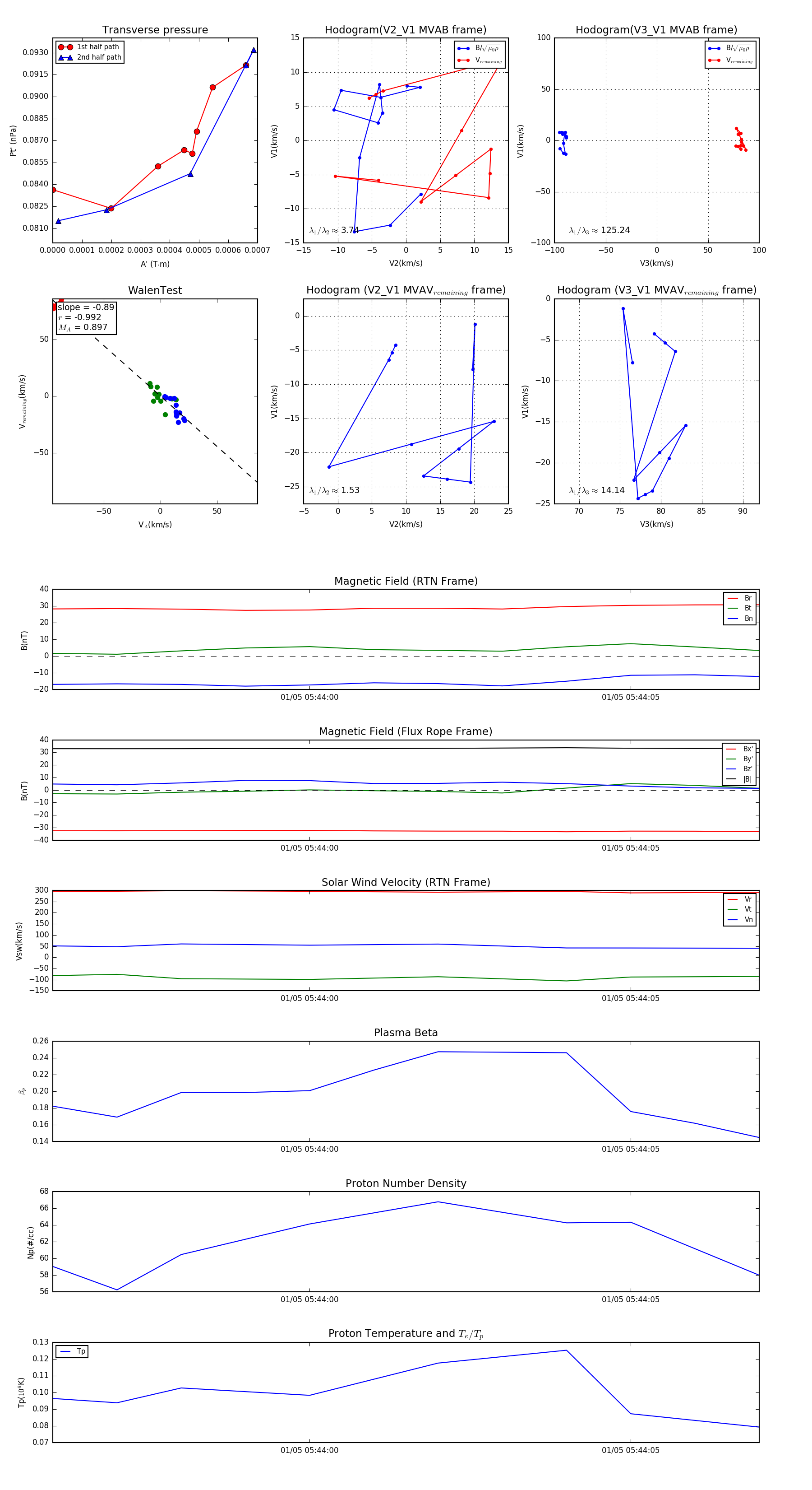
Flux Rope in 2024

Flux Rope Event 2024-01-05 05:43:56 ~ 2024-01-05 05:44:07 (12 seconds)


plot